查看更多
密码过期或已经不安全,请修改密码
修改密码
壹生身份认证协议书
同意
拒绝
同意
拒绝
同意
不同意并跳过
2020年9月2日晚23时,Nature 杂志在线发表了美国密歇根大学邹伟平教授团队的研究论文:Cancer SLC43A2 alters T cell methionine metabolism and histonemethylation
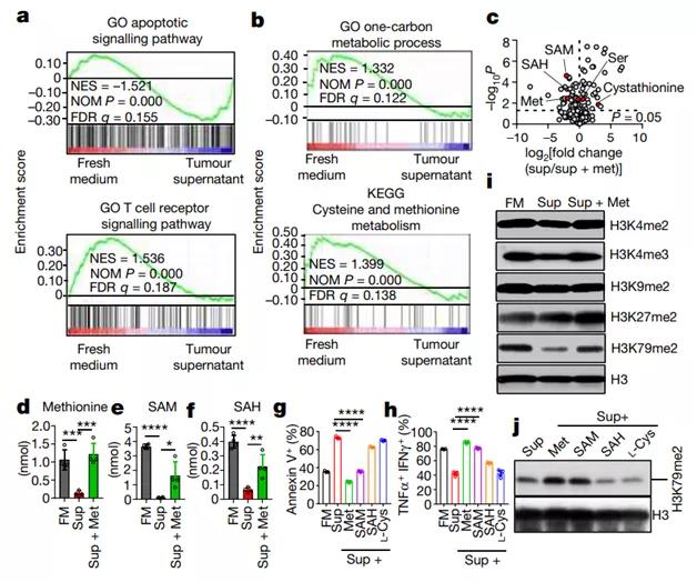
该研究表明,肿瘤细胞通过高表达蛋氨酸转运蛋白SLC43A2来疯狂消耗蛋氨酸(也称甲硫氨酸),从而竞争性地使T细胞无法获得蛋氨酸。抑制肿瘤SLC43A2可恢复T细胞中的H3K79me2组蛋白甲基化,从而增强天然抗肿瘤免疫或免疫检查点诱导的肿瘤免疫力。
这项研究确定了肿瘤微环境中蛋氨酸代谢、组蛋白修饰和T细胞免疫之间的机制联系,表明癌细胞消耗蛋氨酸是一种新的免疫逃逸机制,靶向抑制蛋氨酸信号转导可作为一种有希望的免疫治疗方法。

如果癌症由一块块拼图构成的,那么这项新的研究将这些散乱拼图中的部分拼接在了一起,为我们呈现了癌症中的这样一幅图景。
在这幅图景中,一部分由免疫系统构成,包括为什么某些免疫细胞在癌症中无法正常发挥职能;比如T细胞功能衰竭。另一部分则涉及免疫细胞中组蛋白表观修饰的变化;最后一部分则涉及到了癌症中不同细胞对于氨基酸的新陈代谢。
“没有人知道这些问题之间是否有所关联,我们所做的是尝试着将这些难题中的几个拼接在一起,看看它们是如何工作的。”邹伟平教授说。
邹教授是探索肿瘤免疫抑制机制和免疫疗法的先驱之一。他的团队在探究多种肿瘤免疫逃避机制,包括肿瘤病人PD-L1(B7-H1)通路及其阻断在肿瘤治疗中的作用, 做出了原创性贡献。
最新的这项研究阐述了上述三个问题之间的联系,提出了靶向肿瘤细胞蛋氨酸转运蛋白可以促进不同肿瘤内的免疫应答。
免疫系统中,T细胞是拼杀在肿瘤对抗前线的战士。然而,癌症细胞会导致这些细胞异常,功能衰竭,从而阻止T细胞对肿瘤发起攻击。
但问题是:是什么原因造成了这些异常?研究人员对肿瘤的微环境进行了研究,并特别关注于肿瘤对T细胞氨基酸的代谢。
他们发现一种称为蛋氨酸的氨基酸对T细胞的活力和功能影响最大。蛋氨酸的低含量使得T细胞变得异常,进而改变组蛋白的修饰模式,并最终导致T细胞功能受损。

我们可以想象,在肿瘤微环境中,肿瘤细胞和T细胞争夺蛋氨酸。然而,在残酷而持久的斗争中,肿瘤细胞获得了胜利,导致T细胞中没有足够的蛋氨酸而功能异常并死亡。
过往的免疫缺陷动物模型研究提示肿瘤细胞可能对蛋氨酸成瘾,并提出了通过剥夺蛋氨酸以“饿死“肿瘤细胞的治疗方法。但是,邹伟平说,这项研究表明这种方法可能是一把双刃剑。
“肿瘤细胞和T细胞竞争蛋氨酸。T细胞比肿瘤细胞更加需要蛋氨酸。没有可能饿死所有的肿瘤细胞,而且很可能伤害和饿死T细胞。因此,我们希望的是能够选择性地抑制肿瘤细胞而不是T细胞对蛋氨酸的摄取和代谢。”邹教授说。

实际上,该研究发现给肿瘤病人补充蛋氨酸,可以恢复T细胞功能,因为足够高水平的蛋氨酸意味着肿瘤细胞和T细胞都可以获得足够的营养。T细胞掌控着肿瘤的终极命运。
关键是肿瘤细胞具有更多运输蛋氨酸的转运蛋白。研究人员发现,破坏肿瘤细胞的转运蛋白会促进T细胞的功能恢复,因为此时的T细胞有能力获得足够的蛋氨酸。
目前,邹教授的团队希望与药物专家合作,试图寻找一种靶向肿瘤细胞蛋氨酸代谢途径的分子抑制剂。
论文链接:
转载自 Bio生物世界
来源 小柯生命
编辑 中国医学论坛报 阿锤

查看更多