壹生大学

壹生身份认证协议书

本项目是由壹生提供的专业性学术分享,仅面向医疗卫生专业人士。我们将收集您是否是医疗卫生专业人士的信息,仅用于资格认证,不会用于其他用途。壹生作为平台及平台数据的运营者和负责方,负责平台和本专区及用户相关信息搜集和使用的合规和保护。
本协议书仅为了向您说明个人相关信息处理目的,向您单独征求的同意,您已签署的壹生平台《壹生用户服务协议》和《壹生隐私政策》,详见链接:
壹生用户服务协议:
https://apps.medtrib.cn/html/serviceAgreement.html
壹生隐私政策:
https://apps.medtrib.cn/html/p.html
如果您是医疗卫生专业人士,且点击了“同意”,表明您作为壹生的注册用户已授权壹生平台收集您是否是医疗卫生专业人士的信息,可以使用本项服务。
如果您不是医疗卫生专业人士或不同意本说明,请勿点击“同意”,因为本项服务仅面向医疗卫生人士,以及专业性、合规性要求等因素,您将无法使用本项服务。

同意

拒绝

同意

拒绝

知情同意书

同意

不同意并跳过

工作人员正在审核中,
请您耐心等待
审核未通过
重新提交
完善信息
{{ item.question }}
确定
收集问题
{{ item.question }}
确定
您已通过HCP身份认证和信息审核
(
5
s)

王培昌教授团队解析突触囊泡蛋白调控阿尔茨海默病的新机制

2026-01-25作者:论坛报寒夜资讯
非原创



首都医科大学宣武医院王培昌教授团队经过多年深入研究,于2026年1月6日在Aging Cell以"Synaptic Vesicle Glycoprotein 2A Suppresses Amyloidogenesis Beyond Its Synaptic Role: A Novel Mechanism Disrupting BACE1 Binding and Altering APP Localization"为题发表多年来的研究结果。其证实了突触囊泡蛋白2A(SV2A)影响阿尔茨海默病(AD)发病的新机制,为疾病的早期干预提供了新方向。



ce86b6deba0876de18325c4552815df6.png

图1 文章摘要图



一、研究背景

AD是一种以认知功能进行性衰退为特征的神经退行性疾病,目前全球患病人数已超过4700万。据2021年统计数据显示,当年因AD导致的死亡人数达119399人;而2023年全球痴呆症相关医疗与社会照护成本已高达3466亿美元,给公共卫生体系及家庭带来沉重负担。尽管近年来针对AD经典病理假说相关靶点的药物研发有所进展,至今尚未有能够完全阻断或逆转疾病进程的疗法问世,因此早期干预已成为延缓AD发展的关键方向。


AD的病理级联反应以β-淀粉样蛋白(Aβ)沉积为关键始动环节,其生成主要源于淀粉样前体蛋白(APP)的淀粉样代谢途径。因此,阐明该途径的触发机制是实现AD早期干预的核心科学问题。研究发现,SV2A在AD早期即出现表达下降,且其水平与Aβ沉积呈显著负相关,然而二者之间的分子联系尚未明确。尤其值得注意的是,SV2A是否直接参与调控APP的淀粉样降解过程,目前仍亟待阐明。


传统上,SV2A被认为主要参与突触囊泡循环等突触功能。然而,本研究提出一个尚未被充分探讨的科学假设:SV2A可能具备独立于其经典突触角色之外的新功能,能够直接调控APP代谢及Aβ生成。若能证实SV2A在APP加工途径中的直接作用,不仅可突破对其功能的传统认知,更有望从全新视角揭示突触功能障碍与Aβ病理之间的内在联系,从而连接AD两大核心病理特征。


综上所述,阐明SV2A在APP代谢中的调控机制,不仅有助于深入理解AD早期病理进程,更可能为开发作用于Aβ生成上游的新型早期干预策略提供原创性靶点,为实现临床症状前阻断疾病进展开辟新的研究方向。



二、研究方法

本研究利用脑立体定位技术注射腺相关病毒(AAV)成功构建了SV2A过表达的A模型小鼠,并通过多种技术手段系统揭示了SV2A调控淀粉样蛋白沉积的分子机制。


实验整合了细胞表面生物素化、双分子荧光互补、免疫共沉淀、pull-down及行为学检测等方法,从细胞、动物组织及人体样本多个层面开展综合分析,构建了完整的证据体系。



三、研究结果

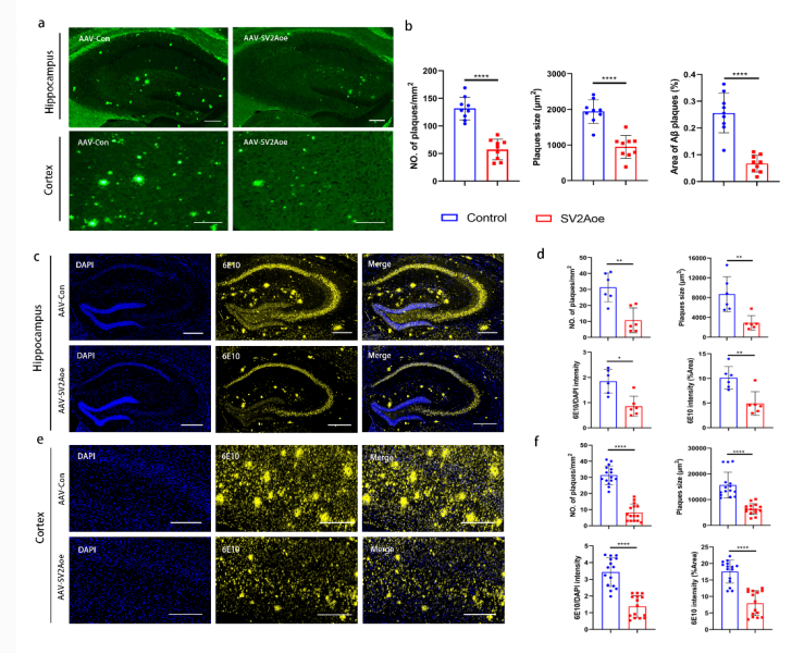
本研究通过体内外实验体系,系统阐明了SV2A在AD病理进程中的关键调控作用。结果显示,SV2A过表达可显著减少APP/PS1小鼠脑内的Aβ斑块沉积。


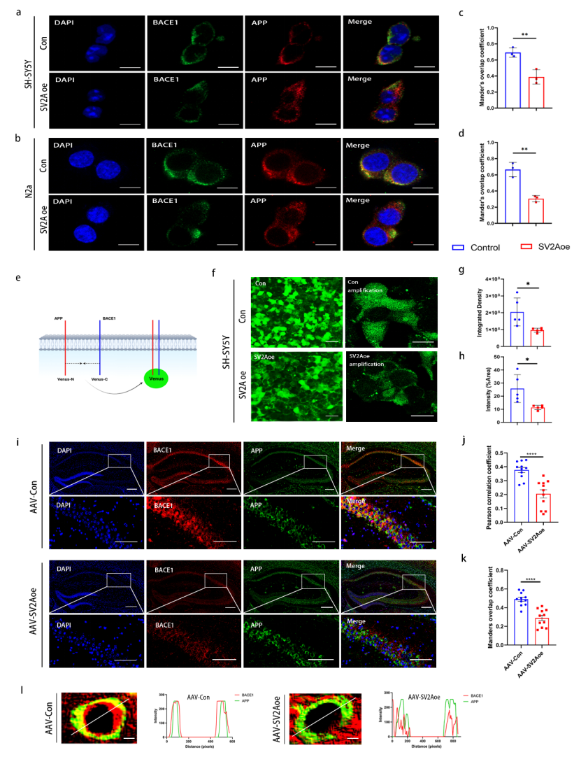
在机制层面,本研究首次鉴定SV2A为一种新型APP结合蛋白,其通过抑制APP与β位点淀粉样前体蛋白裂解酶1(BACE1)在内体-溶酶体网络中的互作,从而削弱APP的淀粉样蛋白生成途径。


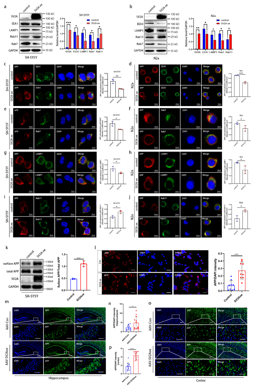
进一步研究发现,SV2A过表达能够重塑APP的亚细胞分布模式,表现为其在早期内体、晚期内体及溶酶体中的定位减少,并向循环内体与细胞膜转移。这些结果共同揭示了SV2A通过调控APP 细胞内转运及与BACE1的相互作用,抑制Aβ生成的分子机制。


图片

图2 SV2A上调的APP/PS1小鼠中淀粉样蛋白沉积情况


图片

图3 SV2A对APP降解的体内外影响研究


图片

图4 SV2A与APP的结合实验


图片

图5 SV2A过表达对BACE1与APP结合的影响


图片

图6 SV2A过表达对APP分布的影响研究



四、研究结论及临床意义



综上所述,SV2A通过调控APP的细胞内运输及其与BACE1的互作,抑制APP的淀粉样蛋白降解途径,从而降低Aβ生成与沉积。该发现首次揭示了SV2A是APP代谢的重要调控因子,为干预AD早期病理进程提供了新的潜在治疗靶点。





END




来源 宣医图书馆

200 评论

查看更多