壹生大学

壹生身份认证协议书

本项目是由壹生提供的专业性学术分享,仅面向医疗卫生专业人士。我们将收集您是否是医疗卫生专业人士的信息,仅用于资格认证,不会用于其他用途。壹生作为平台及平台数据的运营者和负责方,负责平台和本专区及用户相关信息搜集和使用的合规和保护。
本协议书仅为了向您说明个人相关信息处理目的,向您单独征求的同意,您已签署的壹生平台《壹生用户服务协议》和《壹生隐私政策》,详见链接:
壹生用户服务协议:
https://apps.medtrib.cn/html/serviceAgreement.html
壹生隐私政策:
https://apps.medtrib.cn/html/p.html
如果您是医疗卫生专业人士,且点击了“同意”,表明您作为壹生的注册用户已授权壹生平台收集您是否是医疗卫生专业人士的信息,可以使用本项服务。
如果您不是医疗卫生专业人士或不同意本说明,请勿点击“同意”,因为本项服务仅面向医疗卫生人士,以及专业性、合规性要求等因素,您将无法使用本项服务。

同意

拒绝

同意

拒绝

知情同意书

同意

不同意并跳过

工作人员正在审核中,
请您耐心等待
审核未通过
重新提交
完善信息
{{ item.question }}
确定
收集问题
{{ item.question }}
确定
您已通过HCP身份认证和信息审核
(
5
s)

论著|COMM域蛋白5抑制慢性肾脏病患者的血管钙化

2025-10-18作者:壹声资讯
原创

作者:赵泽文1,2* 董晓颖1,2* 李博厚2 夏郁彬3 

高青青2 殷雨荷2 林浩雯2 

陶一鸣2徐丽霞2 马建超2 刘双信1,2


DOI:10.3969/j.issn.1006-298X.2025.03.005

[基金项目]广东省登峰计划项目(DFJH201901);广东省自然科学基金项目(2022A1515012374,2023A1515010024);广东省卫济医学发展基金会2024年度肾脏替代治疗专项科研基金项目(K-20240103)

[作者单位]1华南理工大学医学院(广州,510006);2南方医科大学附属广东省人民医院肾内科;3汕大附一院潮南民生医院肾内科;*赵泽文和董晓颖为共同第一作者

[通信作者]马建超(E-mail:13929574215@139.com);

刘双信(E-mail:13543456446@163.com)


摘 要 目的:探讨COMM域蛋白5(COMMD5)与慢性肾脏病(CKD)患者血管钙化之间的关系。方法:用生物信息学方法分析COMMD5与CKD患者血管钙化关系,对CKD钙化患者及对照组进行血管环的茜素红染色及免疫组化,并用高磷刺激人主动脉平滑肌细胞(HVSMC),观察COMMD5表达。在体外使用COMMD5小干扰RNA(SiRNA),观察Runt相关转录因子2(RUNX2)和α平滑肌肌动蛋白(α-SMA)及细胞骨架相关蛋白(SM22α)的表达情况。COMMD5重组蛋白刺激HVSMC,观察茜素红染色情况。结果:生物信息学分析发现,COMMD5与血管钙化有关,且与对照组相比,血管钙化组COMMD5表达下调(P<0.05)。与对照组比较,CKD血管钙化患者COMMD5表达下调(P<0.01)。与对照组比较,高磷刺激下HVSMC中COMMD5的表达降低(P<0.05)。使用COMMD5的SiRNA及高磷对HVSMC进行刺激,导致细胞中RUNX2表达上调,SM22α表达下调(P<0.05)。使用COMMD5重组蛋白孵育HVSMC,较高磷组相比,COMMD5重组蛋白加高磷组茜素红染色减少。结论:COMMD5通过调节平滑肌细胞转分化抑制血管钙化。


关键词 血管钙化 COMM域蛋白5 人主动脉平滑肌细胞


COMM domain protein 5 inhibits in vascular calcification in patients with chronic kidney disease

ZHAOZewen1,2*,DONGXiaoying1,2*,LIBohou2,XIAYubing2,GAOQingqing2,YINYuhe2,LINHaowen3,TAOYiming2,XULixia2,MAJianchao2,LIUShuangxin1,2

1SchoolofMedicine,SouthChinaUniversityofTechnology,Guangzhou510006,China2DepartmentofNephrology,GuangdongProvincialPeoplesHospital(GuangdongAcademyofMedicalSciences),SouthernMedicalUniversity,Guangzhou510080,China3GuangdongCardiovascularInstitute,GuangdongProvincialPeople'sHospital(GuangdongAcademyofMedicalSciences),SouthernMedicalUniversity,Guangzhou510080,China

*ZHAOZewenandDONGXiaoyingareconsideredtobefirstauthors

CorrespondingauthorMAJianchao (E-mail:13929574215@139.com);

LIUShuangxin(E-mail:13543456446@163.com)


ABSTRACT  

Objective:To investigate the relationship between COMM domain protein 5 (COMMD5) and vascular calcification (VC) in patients with chronic kidney disease (CKD). 

Methodology:Bioinformatics analysis was conducted to explore the relationship between COMMD5 and vascular calcification in CKD patients. Vascular rings from CKD calcified patients and control groups were stained with Alizarin red and subjected to immunohistochemistry. Human vascular smooth muscle cells (HVSMC) were stimulated with high phosphate to observe COMMD5 expression. COMMD5 small interfering RNA (siRNA) was used in vitro to examine the expression levels of Runt-related transcription factor 2 (RUNX2), smooth muscle antibody (α-SMA), and cytoskeleton-associated protein (SM22α). COMMD5 recombinant protein was also used to stimulate HVSMCs, and Alizarin red staining was performed to assess the effects. 

Results:Bioinformatics analysis showed that COMMD5 was related to vascular calcification, and compared with the control group, the expression of COMMD5 in the vascular calcification group was down-regulated (P<0.05). Compared with the normal group, the expression of COMMD5 was downregulated in patients with vascular calcification in CKD patients(P<0.01). The expression of COMMD5 in human aortic smooth muscle cells stimulated by high phosphorus was lower than that in the control group (P<0.05). SiRNA of COMMD5 and high phosphorus were used to stimulate HVSMCs, resulting in up-regulation of RUNX2 expression and down-regulation of SM22α expression (P<0.05). COMMD5 recombinant protein incubation in HVSMC resulted in decreased Alizarin red staining in the high phosphate and COMMD5 recombinant protein group compared to the high phosphate group. 

Conclusion:COMMD5 is associated with vascular calcification and alleviates high phosphorus-induced calcification in HVSMC.


Keywords  vascular calcification   COMM domain-containing protein   5 human vascular smooth muscle cells



慢性肾脏病(CKD)是常见病[1],CKD的高发病率和高死亡率[2],发病常累及全身各个系统[3]。血管钙化是CKD的最常见并发症之一,也是导致CKD患者心血管疾病发生和死亡的独立危险因素[4-5],尤其是接受透析治疗的患者[6-8]



血管钙化是磷酸钙在血管壁上的异常沉积,这是CKD、心血管疾病、糖尿病和老年人的常见的血管病理状况[9]。CKD患者血管钙化不是被动的磷酸钙盐沉积,而是一个主动调节的过程,与骨形成有许多相似之处[10]。血管的中膜钙化是CKD患者血管钙化特征[11],其中血管平滑肌细胞在血管钙化中起着至关重要的作用。尽管研究发现与血管钙化相关的基因越来越多[12-14],但 CKD患者血管钙化机制仍然不清楚。



我们既往研究发现,终末期肾病(ESKD)患者甲状旁腺切除术(PTX)后,异位钙化消退,血管钙化减轻,COMM域蛋白5(COMMD5)升高与血压的降低密切相关,COMMD5参与血管舒缩的调控[15-16]。这些研究提示COMMD5与血管钙化可能有关,但尚未有文献报道。本研究拟通过生物信息学和实验研究探讨COMMD5与血管钙化关系、COMMD5是否抑制CKD患者血管钙化,并进一步探究COMMD5对血管钙化影响的机制,为临床治疗CKD患者血管钙化的研究提供新的思路。


对象和方法


01
生物信息学分析


转录组测序分析使用R包DESeq2(v1.46.0)的DESeq函数对测序原始基因表达量数据进行差异表达基因分析。使用R包Seurat(v2.3.4)的CreateSeuratObject函数对单细胞原始数据建立数据对象。使用RunPCA函数方法对归一化数据进行主成分分析。使用Louvain算法对单细胞数据的高变基因建立共享近邻(SNN)进行聚类分析。通过Seurat中FindMarkers函数对不同细胞亚群进行特征基因鉴定分析。使用RenameIdents的方法对聚类的细胞类型进行细胞注释。使用Dotplot函数对平滑肌细胞数据进行组间和亚群间关于COMMD5表达量比较。使用R包monocle2(v2.6.0)newCellDataSet函数的将单细胞测序的原始矩阵数据转换为CellDataset对象进行时序轨迹分析。通过monocle2的ReduceDimensions函数对CellDataset数据构建最小生成树以推断发育轨迹。使用Plotpseudotimeheatmap函数对差异表达基因绘制时序热图。使用R包ClusterProfiler(v3.14)中的GO和KEGG数据库对COMMD5差异表达细胞进行富集分析。


02
对象和资料收集


选取2023年—2024年在广东省人民医院行动静脉内瘘术的维持性血液透析患者。排除标准:肾移植、腹膜透析、甲状腺切除史等。收集患者一般情况,包括年龄、性别、体重等。实验室检查指标包括血常规、血清白蛋白、钙、磷及甲状旁腺激素(PTH)等。患者进行动静脉内瘘术,留取桡动脉部分标本。通过病理分辨是否存在钙化灶。患者行动静脉内瘘术后,观察到管壁见明显钙化灶为钙化组,反之结构基本正常,未见钙化即对照组。比较患者钙化组与对照组血管的茜素红染色及COMMD5的表达情况。


03
实验试剂


DMEM培养基及胎牛血清购自赛默飞公司;COMMD5抗体购自三鹰公司;Runt相关转录因子2(RUNX2)抗体购自艾博抗公司;细胞骨架相关蛋白(SM22α)抗体购自艾博抗公司;COMMD5重组蛋白购自武汉华美;茜素红2%染液购自碧云天;COMMD5-siRNA购自锐博公司。


04
实验细胞及分组


人主动脉平滑肌细胞(HVSMC)从ATCC购买,在含10%FBS的DMEM培养基、37℃含5%CO2培养箱中培养。实验分成四组:(1)高磷组,分别选取2.5 mmol/L、4.0 mmol/L磷酸盐刺激平滑肌细胞;(2)COMMD5重组蛋白组,选用4 ng/mL COMMD5重组蛋白孵育HVSMC;(3)si-RNA组,用COMMD5小干扰RNA(si-COMMD5)加入HVSMC,干预24 h;(4)空白对照组,加入与高磷组等体积DMEM培养基。


05
蛋白免疫印迹


干预细胞到时间后,裂解超声提蛋白,定量后取等量蛋白上样,SDS-PAG-凝胶电泳、转膜。然后将PVDF-膜放入脱脂奶粉孵育1h后,加入一抗孵育过夜,次日加入相应二抗孵育1h,用超灵敏化学发光液在多功能成像仪中进行曝光。最后用《Image J》软件对目标蛋白条带进行灰度值分析。


06
血管切片茜素红染色


将血管组织切片进行脱蜡、水化,在37℃烘箱中烘干后,沉浸在2%茜素红染液中,室温染色5min,用蒸馏水缓慢冲洗残余茜素红染液,直至清洗液无色。


07
统计学方法


使用《GraphPad Prism 9.0》软件,计量资料均符合正态分布,以均数±标准差表示。两组间比较用独立样本t检验;多组间比较使用单因素方差分析,若组间差异显著,使用Tukey HSD进行两两比较。P<0.05差异具有统计学意义。


结 果


01
生物信息学分析发现COMMD5在血管钙化时下调


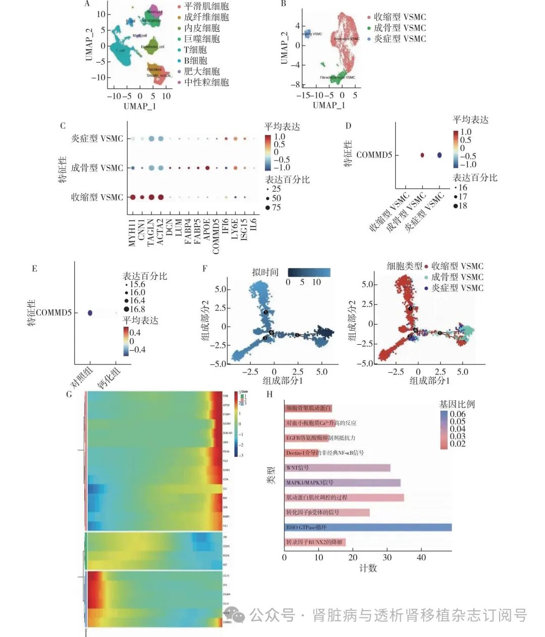
通过对血管钙化的公共转录组数据GSE278971分析,在血管钙化组和对照组的比较中发现有228个差异基因P<0.05并且差异倍数阈值在0.5以上,结合P值和差异倍数,发现COMMD5与血管钙化有关,并且在血管钙化中下调(图1)。



图片

图1 GSE278971数据集血管钙化平滑肌细胞与对照组差异表达基因分析火山图

COMMD5:COMM域蛋白5;蓝点:与对照组相比,血管钙化组下调的差异基因;红点:与对照组相比,血管钙化组上调的差异基因;灰点:无统计学意义的基因


使用NCBI中公共数据集GSE159677进行单细胞转录组数据的分析,首先将血管中的细胞通过降维聚类的方法分为八类亚群,分别是平滑肌细胞、内皮细胞、成纤维细胞、巨噬细胞、T细胞、B细胞、肥大细胞、中性粒细胞(图2A)。随后将血管平滑肌细胞分为收缩型平滑肌细胞、成骨型平滑肌细胞和炎症型平滑肌细胞(图2B)。其中成骨型平滑肌细胞的主要基因注释为LUM、DCN、APOE等(图2C)。分析发现COMMD5主要富集在成骨型平滑肌细胞中(图2D),并且与对照组相比,COMMD5的表达在血管钙化组明显降低(图2E)。通过拟时序分析,血管钙化组部分收缩型平滑肌细胞在时序轨迹中演变为成骨型平滑肌细胞和炎症型平滑肌细胞(图2F)。在对节点基因的热图中,COMMD5在cluster3中,并在拟时序时间线的后端高表达,这提示COMMD5可能在疾病进展的中后期发挥作用(图2G)。将高表达COMMD5和低表达COMMD5的平滑肌细胞分为两类,并对这两类细胞进行差异基因的分析,随后对差异基因进行KEGG通路富集分析,通路富集到WNT、转化生长因子β(TGF-β)和Ca2+相关通路,结果揭示COMMD5可能影响矿化相关信号通路(图2H)。生信分析提示COMMD5在血管钙化中表达减少,且COMMD5在疾病发展的中后期发挥保护作用。



图片

图2 COMMD5在血管钙化中的生物信息学分析

COMMD5:含COMM域蛋白5;VSMC:血管平滑肌细胞;NF-κB:核因子κB;RUNX2:Runt相关转录因子2;A、B:血管细胞及VSMC聚类分析;C:VSMC特征基因的鉴定;D: COMMD5在不同分型VSMC中表达;E:COMMD5在对照组与钙化组表达差异;F:VSMC时序轨迹推断;G:COMMD5在血管钙化疾病中拟时序的推断;H:COMMD5相关KEGG通路富集分析


02
ESKD患者桡动脉钙化与COMMD5的关系


研究共纳入7例患者,其中钙化组有4例,对照组3例。与对照组比较,钙化组患者血磷高,血钙及血红蛋白水平无明显差异。选取患者桡动脉血管进行茜素红染色和免疫组化,与对照组相比,血管钙化组茜素红染色加深,COMM5的表达下降(图3A)。



图片

图3 CKD患者桡动脉钙化及高磷刺激HVSMC的COMMD5表达减少

HVSMC:人主动脉平滑肌细胞;COMMD5:COMM域蛋白5;Pi:磷酸盐;RUNX2:Runt相关转录因子2;α-SMA:α平滑肌肌动蛋白;A:终末期肾病患者桡动脉钙化COMMD5表达下降;B:不同磷浓度HVSMC钙化差异;C:不同磷浓度COMMD5的蛋白水平表达


03
高磷刺激HVSMC转分化及对COMMD5的影响


实验分别采用磷酸盐浓度为0 mmol/L、2.5 mmol/L、4.0 mmol/L培养HVSMC 7 d,与正常组相比,随着磷浓度增加,HVSMC钙化增加(图3B);同时COMMD5表达下降,α-SMA表达下降,RUNX2表达增加(图3C)。


04
COMMD5对高磷刺激下HVSMC转分化及钙化的影响


实验选取2.5 mmol/L磷酸盐及si-COMMD5培养HVSMC 7 d,与对照组相比,si-COMMD5加高磷组的RUNX2蛋白水平表达增加,SM22α蛋白水平表达下降(图4A)。



图片

图4 COMMD5减少高磷诱导血管平滑肌细胞的钙化

COMMD5:COMM域蛋白5;si-COMMD5:COMMD5小干扰RNA;Pi:磷酸盐;RUNX2:Runt相关转录因子2;SM22α:细胞骨架相关蛋白;A:si-COMMD5刺激平滑肌细胞,RUNX2及SM22α表达差异;B:COMMD5重组蛋白及磷酸盐刺激平滑肌细胞后出现的钙化差异


实验选用2.5 mmol/L磷酸盐及4 ng/mL的COMMD5重组蛋白培养平滑肌细胞7 d,用茜素红染色。与2.5 mmol/L磷酸盐组比较,COMMD5重组蛋白加高磷组平滑肌细胞钙化减少(图4B)。


讨 论


CKD是一个全球性的公共卫生问题,CKD患者的不良预后与血管钙化密切相关,血管钙化是CKD相关死亡的独立危险因素[17]。血管钙化的特征是结晶羟基磷灰石在脉管系统中异常沉积[18]。接受透析的ESKD患者的血管钙化患病率为90.7%,在4年随访中,86.5%的患者出现血管钙化的进展[19]。血管钙化与血管顺应性增加密切相关,并且是心力衰竭、高血压和心律失常等不良心血管事件的重要促进因素[20-21]。目前,透析患者血管钙化的传统疗法,如充分透析和降磷措施,疗效有限。因此,迫切需要进一步的研究来阐明血管钙化的分子机制。



本研究为了探讨血管钙化分子机制,使用NCBI公共数据集GSE278971及GSE159677,采用R包Seurat(v2.3.4)进行单细胞测序数据分析,采用tSNE和UMAP降维技术方法进行数据可视化。使用Seurat包中的Find Markers函数获得亚群分类显著标志基因。采用R包monocle2(v2.6.0)进行细胞发育轨迹分析。随后,应用reduce Dimensions函数构建最小生成树,据此推断细胞发育轨迹。采用R包DESeq2(v1.4.6)进行差异表达分析,并利用R包ClusterProfiler(v3.14)中的GO和KEGG数据库进行基因功能富集分析,发现COMMD5参与血管钙化,且COMMD5在疾病发展的后期起保护作用。



COMMD5是225个氨基酸的细胞内蛋白,其基因表达受细胞外钙浓度负调节。当细胞外钙浓度降低时,甲状旁腺细胞通过细胞膜上的钙敏感受体(CaSR)感知钙离子水平变化,进而激活下游信号通路(如PLC-IP3/DAG和MAPK通路),最终促进COMMD5的合成与分泌[22]。为了进一步探讨机制,本研究分析COMMD5与平滑肌细胞转分化的关系,结果发现COMMD5能够抑制平滑肌细胞转分化及钙化,并且COMMD5通路富集分析提示COMMD5可能影响Wnt、RUNX2等下游矿化通路,提示COMMD5可能通过抑制RUNX2发挥减慢血管钙化的作用,COMMD5可能通过直接抑制RUNX2活性、调控钙磷代谢稳态及与核受体通路交互,形成对矿化通路的复杂调控网络。未来研究需进一步解析其结构域(如COMM域)在RUNX2结合中的具体作用,这一发现为CKD血管钙化的治疗提供新的理论及靶点。



本研究尚存在一定局限性,如观察时间较短,样本量较少,缺少转基因动物实验,需要扩大样本量及增加转基因动物实验,更加深入探讨COMMD5抑制钙化的机制。



总之,CKD患者血管钙化非常多见,影响患者寿命及生活质量,COMMD5参与抑制CKD患者血管钙化,其具体调控机制仍需进一步研究。


参考文献



来源:《肾脏病与透析肾移植杂志》

200 评论

查看更多