查看更多
密码过期或已经不安全,请修改密码
修改密码
壹生身份认证协议书
同意
拒绝
同意
拒绝
同意
不同意并跳过
对于大部分早期非小细胞肺癌患者而言,手术为首选的治疗方案。但临床上许多患者常常是老年人,且常常有大量吸烟史,合并COPD,肺通气或弥散功能的下降将增加围术期并发症发生风险并影响患者远期生存率。这时往往需要准确评估患者的肺功能情况,为外科手术切除范围决策提供依据。
下面为大家分享美国胸科医师学会(ACCP)于2013年制定的肺癌患者肺切除术前肺功能评估指南。

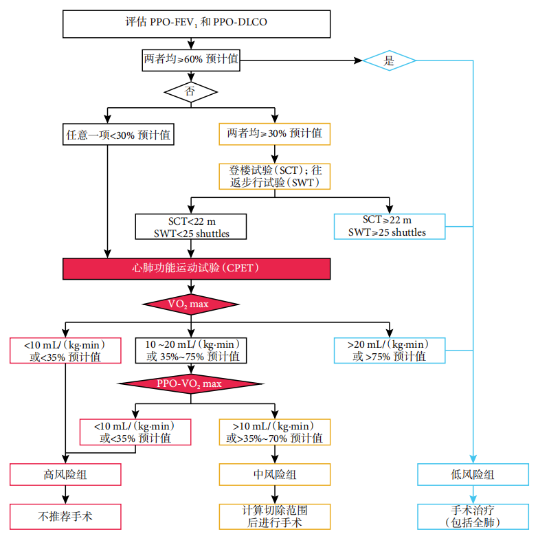
肺切除手术患者术前肺功能评估流程
缩略词:PPO-FEV1 预测术后第一秒用力呼气容积; PPO-DLCO 预测术后肺一氧化碳弥散量;SCT 登楼试验;SWT 往返步行试验;CPET 心肺功能运动试验;PPO-VO2max 预测术后最大摄氧量
1.对于拟行手术的肺癌患者,推荐检测第一秒用力呼气容积(FEV1)和肺一氧化碳弥散量(DLCO),并根据手术切除范围,对预测术后第一秒用力呼气容积(PPO-FEV1)和预测术后肺一氧化碳弥散量(PPO-DLCO)进行计算和评估。

备注:如切除部分与非切除部分肺组织功能不一致(如存在无效区域或者非均质病变,尤其是对于伴有非均质分布的弥漫性肺疾病患者),需借助CT或核素肺灌注-通气扫描检查评估有效肺单位的数量,从而更精准地预测PPO-FEV1和PPO-DLCO。
2. 对于拟行手术的肺癌患者,若PPO-FEV1和PPO-DLCO均>60%预计值,不需要进一步评估,可按原计划进行手术切除治疗。
备注:PPO-FEV1和PPO-DLCO均>60%预计值,表明切除术后围术期死亡和心肺并发症的风险较低。
3. 对于拟行手术的肺癌患者,若PPO-FEV1或PPO-DLCO<60%预计值,且二者均>30%预计值,则推荐采用简易运动功能试验进行评估,包括:登楼试验、往返步行试验(SWT)等。
4. 对于拟行手术的肺癌患者,若PPO-FEV1或PPO-DLCO<30%预计值,则推荐进行心肺运动功能试验进行评估,检测患者的最大摄氧量(VO2max)。
备注:PPO-FEV1或PPO-DLCO<30%预计值,表明切除术后围术期死亡和心肺并发症的风险增加。
1.登楼试验
登楼试验是一种简易的心肺功能运动试验,已有研究证实登楼试验和肺功能之间存在对应关系:可以登上3楼提示FEV1>1.7L,5楼则提示FEV1>2.0L。
备注:由于登楼的持续时间、上升的速度、每一步的台阶数、每一步的高度以及停止测试的标准各不相同,已有学者进行了登楼试验的规范化研究。比如将楼层的层数改为登楼的总高度。与登楼高度>22m的患者相比,<12m的患者术后心肺并发症发生率是前者的2.5倍,死亡率是前者的13倍。同时登楼高度和心肺运动功能试验结果有着明确的相关性,登楼高度>22m的患者中86%具有>15mL/(kg·min)的VO2max。
2. 往返步行试验
试验方法:患者在两个相距10m的标记之间做往返运动,步行的速度由声音信号控制,速度随每分钟逐渐增加,直到受试者因气促,无法继续达到信号要求的速度为终止。
备注:有研究提示往返步行试验和VO2max之间存在明确的关系,在完成25个单程的受试者中,约90%其 VO2max>15mL/(kg·min)。
3. 对于拟行手术的肺癌患者,如往返步行试验,步行<25程(<400m);或者经登楼试验,爬楼高度<22m,则推荐进行心肺运动试验对患者进行评估,检测VO2max。
备注:步行<25程(<400m)或爬楼高度<22m表明肺切除术后死亡和心肺并发症的风险增加。
1. 心肺运动试验是一种比较复杂的生理学检测技术,需要对患者运动时的心电图、运动负荷心率、分钟通气量和分钟氧摄取进行实时记录。该试验可以获得VO2max,VO2max是既往指南所推荐作为评估患者心肺功能和手术耐受的重要指标。
2. 对于拟行手术的肺癌患者,如心肺运动试验提示VO2max<10mL/(kg·min)或者<35% 预计值,则患者归为手术高风险组,需要谨慎选择治疗方式,包括缩小手术范围或者选用非手术治疗方案。
备注:对于VO2max 10至15mL/(kg·min)的患者,预计死亡风险会增加。然而不能仅以此做出决策,需综合考虑其他因素,如PPO-FEV1、PPO-DLCO以及合并症等。
3. 根据中国肺切除手术患者术前肺功能评估肺科共识做如下补充。
①若心肺运动试验提示 VO2max>20 mL/(kg·min)或>75% 预计值,则患者归为手术低风险组,可以进行包括全肺切除在内的手术治疗。
②若心肺运动试验提示VO2max为 10~20 mL/(kg·min)或35%~75% 预计值,则需根据切除范围计算 PPO-VO2max,如经计算后 PPO-VO2max>10 mL/(kg·min)或>35%预计值,则建议行所计算切除范围的手术治疗,但仍需注意患者手术风险为相对高风险。
备注:PPO-VO2max 的计算公式同前面PPO-FEV1及PPO-DLCO计算。
四、动脉血气分析——不再作为肺切除手术术前功能评估的主要检测指标
1. 既往基于高碳酸血症可能与通气功能降低相关,将动脉血二氧化碳分压(PaCO2)>45mmHg认为是相对的手术禁忌证。但有研究证实高碳酸血症患者围术期并发症发生率与正常患者比无明显升高。
2. 术前低氧血症(动脉血氧饱和度为90%)与术后并发症的风险增加相关。
本文首发于帅府园论坛 作者北京协和医院周王继
查看更多