查看更多
密码过期或已经不安全,请修改密码
修改密码
壹生身份认证协议书
同意
拒绝
同意
拒绝
同意
不同意并跳过

病例简介
【主诉】患者男性,50岁,因“胸背痛、头晕、发热5天”就诊。
【现病史】5天前无诱因出现头晕(2024-10-23),伴胸背部疼痛,偶伴气促、咳嗽、咳痰,间有低热,无伴言语模糊、四肢无力。社区医院测得血压偏高,191/68 mmHg,服用拜新同效果欠佳,遂至广州某三甲医院就诊(2024-10-25),查主动脉CTA示“右侧锁骨下动脉、主动脉弓至右侧髂外动脉水平夹层动脉瘤”,胸片提示“双下肺炎症”,患者伴有反复低热,予控制血压、心率,抗感染,吸氧等处理。患者胸背痛好转,仍有低热及低氧血症表现,为进一步治疗转至我院急诊(2024-11-28)。急诊查肌钙蛋白<40 ng/L,完善主动脉全程CTA提示主动脉夹层(Stanford B型),给予镇痛,控制血压、心率等处理,现为进一步治疗转至我科。患者精神状态尚可,食欲一般,睡眠一般,大、小便正常。
【既往史】有高血压病史未规律治疗;否认脑梗死史;否认慢性肺气肿病史;否认风湿性心脏病史、冠心病史、心肌梗死病史;否认房颤病史;否认肝炎病史;否认结核病史;否认其他传染病史;否认输血史;否认外伤史;否认手术史;否认中毒史;无过敏史。
【个人史】出生原籍,无地方病或传染病流行区居住史,无毒物、粉尘及放射性物质接触史,无吸烟史,无饮酒史,无冶游史,否认传染病接触史;否认放射线接触史;按时接种疫苗。
【婚姻史】适龄结婚,家庭和睦,配偶体健。
【家族史】否认糖尿病家族史,否认冠心病家族史,否认卒中家族史,否认肿瘤家族史,否认高血压家族史。
【入院查体】体温37.2℃,脉率86次/分,呼吸15次/分,血压138/79 mmHg(左上肢),130/70 mmHg(右上肢),体重83 kg,身高165 cm,BMI 30.5 kg/m2。
专科检查:138/79 mmHg(左上肢),130/70 mmHg(右上肢),神志清楚,对答清晰,伸舌居中,颈软,双肺呼吸音清,未闻及干湿啰音,心率86次/分,心律齐,各瓣膜区未闻及病理性杂音,腹部平软,无压痛及反跳痛,未闻及血管杂音,双下肢无浮肿。双侧桡动脉、足背动脉搏动可。周围血管征阴性。
【辅助检查】
1. 实验室检查
2024-10-28 全血常规:白细胞计数11.55×10^9/L↑;中性粒细胞72%;血红蛋白量117g/L↓;
2024-10-28 超敏CRP(快速)136.5 mg/L↑;
2024-10-28 急诊肝功:白蛋白39.13 g/L↓;总胆红素21.2 μmol/L↑;直接胆红素3.4 μmol/L;丙氨酸氨基转移酶31 U/L;天门冬氨酸氨基转移酶48 U/L↑。
2024-10-28 生化急诊八项:肌酐62.06 μmol/L↓;钾3.1 mmol/L↓;血糖及钠、钙等正常;
2024-10-28 胰腺二项:脂肪酶及淀粉酶正常;
2024-10-28 心功酶二项:肌酸激酶1357 U/L↑;肌酸激酶-MB同工酶18.9 U/L;
2024-10-28 D-二聚体>4000 ng/ml↑;
2024-10-28 凝血指标:血浆纤维蛋白原含量 6.34g/L↑,其余正常;
2024-10-28 床旁血气分析:FiO2(%) 37%;pH 7.53;全血剩余碱7.8 mmol/l↑;实际碳酸氢根30.9 mmol/l↑;钾离子3.1mmol/l↓;乳酸0.80 mmol/l;二氧化碳分压37 mmHg;氧分压58 mmHg↓;
2024-10-29 全血常规:白细胞计数13.73×10^9/L↑;中性粒细胞77.1%↑;血红蛋白量122 g/L;
2024-10-29 超敏CRP(快速)130.3 mg/L↑;降钙素原 0.080 ng/ml↑;白细胞介素625.8 pg/ml↑;
2024-10-29 生化急诊八项:钾3.48 mmol/L↓;
2024-10-29 心功酶二项:肌酸激酶796 U/L↑;肌酸激酶-MB同工酶16.1 U/L;
2024-10-29 心肌二项:N端-B型钠尿肽前体134.7 pg/ml↑;肌钙蛋白T 10.1 pg/ml;
2024-10-29 血脂四项:总胆固醇3.83 mmol/L;甘油三酯1.00 mmol/L;高密度脂蛋白胆固醇0.77 mmol/L↓;低密度脂蛋白胆固醇2.69 mmol/L;
2024-10-29 D-二聚体7700 ng/ml↑;凝血指标:血浆纤维蛋白原含量6.25 g/L↑;其余正常;
2024-10-29 床旁血气分析:FiO2(%)40.0%;pH 7.47;全血剩余碱4.4 mmol/L;实际碳酸氢根28.4 mmol/L;钾离子3.4 mmol/L;乳酸0.80 mmol/L;二氧化碳分压39 mmHg;氧分压117 mmHg;
2024-10-29 八种呼吸道病原体核酸检测金黄色葡萄球菌阳性(+)↑;耐甲氧西林葡萄球菌阳性(+)↑。
2. 心电图
心电图结果提示① 窦性心律,心室率90次/min;② 不完全性右束支传导阻滞(图1)。
图1 患者心电图
3. 主动脉全程CTA,头部血管+颈部血管CT增强报告(2024-10-28)
报告提示① 主动脉夹层(B型);② 右侧迷走锁骨下动脉;③ 右侧椎动脉纤细;④ 双侧胸腔积液,双肺膨胀不全;⑤ 头、颈部血管粥样硬化,部分管腔轻度狭窄;⑥ 考虑右侧小脑半球、右侧额叶脑梗死可能,请结合临床,必要时进一步检查(图2、图3)。
图2 2024-10-28患者主动脉全程CTA,头部血管+颈部血管CT增强报告
图3 2024-10-28患者主动脉全程CTA图像
4. 心脏超声
心室射血分数(EF)60%;主动脉窦部47 mm;升主动脉43 mm;主动脉窦部及升主动脉扩张;中度主动脉反流;左室增大;轻度二尖瓣反流;轻度三尖瓣反流(图4)。
图4 患者心脏超声
【入院诊断】
1. 主动脉夹层(B型);
2. 高血压病(3级,很高危组);
3. Ⅰ型呼吸衰竭;
4. 肺部感染;
5. 脑梗死;
6. 低钾血症。
【住院诊疗经过】
入院后以降压、控制心率、镇静、抗感染、补钾、无创呼吸通气与高流量氧疗间歇等治疗,拟行颈动脉-锁骨下动脉搭桥术及胸主动脉覆膜支架腔内隔绝术;
2024-11-2术前出现严重低氧血症及血压较低,遂暂停手术计划,随即进行气管插管转入重症病房。复查主动脉CTA除外主动脉夹层破裂,结合胸部CT提示双肺明显坠积不张及胸腔积液、肺部感染,尿培养+药敏提示热带念珠菌,期间又合并肾功能损伤(2024-11-13),且发现右侧股静脉、腘静脉血栓形成(2024-11-20),经呼吸机辅助通气、抗感染(万古霉素+亚胺培南+两性霉素)、补液、改善肺损伤、抗凝及对症支持等治疗。
2024-11-28患者无发热,肺部感染较前明显减轻,外科建议出院进一步稳定后再行手术治疗,予以出院。
【出院诊断】
1. 主动脉夹层(B型);
2. 高血压病;
3. Ⅰ型呼吸衰竭;
4. 肺部感染;
5. 脑梗死;
6. 血肌酐升高;
7. 下肢静脉血栓形成(右侧股静脉、腘静脉);
8. 肺损伤;
9. 真菌性泌尿道感染;
10. 中度营养不良。
【出院带药】
1. 降压:氨氯地平片,5 mg,Bid;沙库巴曲缬沙坦钠片,100 mg,Bid;多沙唑嗪缓释片,4 mg,Qd;
2. 控制心率:比索洛尔,5 mg,Bid;
3. 抗凝:利伐沙班,15 mg,Qd;
4. 补铁及补充维生素B:蛋白琥珀酸铁口服溶液,15 ml,Bid;复合维生素B片,1片,Bid;
5. 护胃:泮托拉唑,40 mg,Qd;
6. 调节肠道菌群:酪酸梭菌肠球菌三联活菌片,400 mg,Bid。
【第二次住院】(2025-03-16)
患者经过一段时间的门诊随诊后,情况进一步稳定。2025-03-16再次住院,经过围手术期准备后分别完成了颈动脉-锁骨下动脉搭桥术及胸主动脉覆膜支架腔内隔绝术;术后出现发热、咳嗽、咳痰,查白细胞等炎症指标升高,胸部CT提示双肺散在炎症,遂予以加强抗感染治疗。2025-03-30患者血压、心率稳定,肺部感染经治疗后明显改善,无发热,予以出院。但考虑患者为术后患者,仍有咳嗽、咳黄痰,予以出院短期抗生素带药,嘱其药物服完后复诊。
【第二次住院出院诊断】
1. 主动脉夹层B型;
2. 下肢静脉血栓形成;
3. 高血压病2级(极高危);
4. 脑梗死个人史;
5. 肺部感染。
【第二次住院出院带药】
1. 降压:氨氯地平片,5 mg,Qd;沙库巴曲缬沙坦钠片,200 mg,Bid;
2. 控制心率:美托洛尔缓释片(联舒同),95 mg,Qd;
3. 抗凝:利伐沙班,15 mg,Qd;
4. 稳定板块及调脂:阿托伐他汀,20 mg,Qd;
5. 护胃:泮托拉唑,40 mg,Qd;
6. 抗感染:头孢泊肟酯,0.1 g,Bid;
7. 化痰:复方甲氧那明,25 mg,Tid。
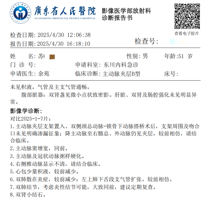
【术后复查主动脉CTA】(2025-04-30)
对比2025-1-7检查结果:
1. 主动脉夹层支架置入、双侧颈总动脉-锁骨下动脉搭桥术后,支架周围及吻合口未见明确渗漏征象;降右主动脉至右颈总、外动脉仍见夹层,较前相仿,请结合临床。
2. 主动脉窦增宽,同前。
3. 主动脉及冠状动脉粥样硬化。
4. 右椎动脉显示不清,请结合临床。
5. 心包少量积液,较前减少。
6. 双肺散在炎症,较前减少;左上肺下活段支气管扩张,较前相仿。
7. 双肺结节,考虑炎性结节可能,大致同前,建议定期复查。
8. 双肾小结石。(图5、图6)
图5 患者2025-04-30复查主动脉全层CTA
图6 2025-04-30患者术后主动脉全程CTA图像
【随访】
患者出院后存在的问题:① 心理负担较大,担心活动会诱使病情复发;② 患者常感头晕,自感虚弱;③ 希望能尽快回归社会,如何科学地运动锻炼?
心脏康复过程
【主动脉夹层患者心脏康复的依据】
现在,针对主动脉夹层心脏康复的指南和研究较少。但我国《心血管疾病患者门诊运动康复专家共识》指出,主动脉介入或外科手术后是进行运动训练的适应证。该患者经常头晕,自感虚弱,我们中心经过讨论,暂按照合并心力衰竭患者进行风险分层,评为高危(图7)。[心血管疾病患者门诊运动康复专家共识。中华心血管病杂志。2025.53(10):1099-1110]
图7 《心血管疾病患者门诊运动康复专家共识》关于主动脉介入后心脏康复建议
图8 《心血管疾病患者门诊运动康复专家共识》患者运动期间出现心血管事件危险分层标准
在我国,心脏康复共归纳为五大处方:饮食、药物、运动、心理、戒烟,共分为3期。Ⅰ期康复为院内康复,目的是缩短住院时间、改善日常活动能力、预防并发症;Ⅱ期康复为门诊康复,目的是恢复正常社会生活、避免再发心血管事件;Ⅲ期是社区/家庭长期康复,目的是最大限度地提高患者的生命质量。目前患者最迫切的需求为逐步从术后恢复正常社会生活,避免再发心血管事件,因而Ⅱ期康复尤为重要。
图9 心脏康复分期
【Ⅱ期康复的适应证与禁忌证】
Ⅱ期心脏康复的适应证与禁忌证见图10。
图10 Ⅱ期康复的适应证与禁忌证
评估
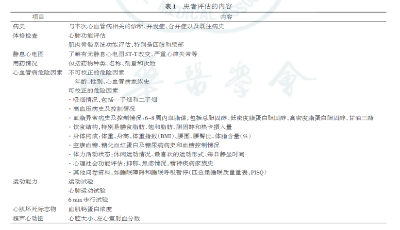
无评估,不康复!患者评估的内容见图11。
图11 患者评估内容表
1. 心功能评估
心率、血压:心率(72 bpm),血压139/90 mmHg.
检验:肌钙蛋白T、心肌酶、脑钠肽未见明显异常。
心电图:窦性心律,V1~V3导联r波递增不良,请结合临床。
心脏超声:主动脉窦部及升主动脉扩张,请临床结合主动脉CTA检查结果;左室增大,请结合临床;轻度主动脉瓣反流;微量心包积液;心功能分级。
NYHA分级 2级(活动轻度受限制,休息时无自觉症状,一般体力活动引起过度疲劳、心悸、气喘或心绞痛)。
主动脉CTA:支架周围及吻合口未见渗漏。
2. 心理评估(2025-05-07)
GAD-7(广泛焦虑量表):4分;PHQ-9(抑郁症自我评估量表):11分。
(备注:GAD-7和PHQ-9评分:<5分正常,5~9分轻度,10~14分中度,15~19分中重度,20分以上重度。)
图12 广泛性焦虑评估量表-7(GAD-7)
图13 9项患者健康问卷(PHQ-9)
3. 睡眠评估
匹兹堡睡眠质量指数量表评分:15分,睡眠质量一般。
4. 营养评估(表1)
表1 营养评估结果
5. 戒烟及其他危险因素管理
烟草中的有害物质如尼古丁、焦油等,会损伤动脉内膜,形成破口后进展为动脉夹层。患者无吸烟史,鼓励患者远离二手烟。其他危险因素:高血压,予以强化药物控制。
6. 运动评估
该患者为虚弱患者,采用简易体能状况量表(SPPB)评估(图14)。
评估结果如下:(8分)
图14 患者SPPB评估结果
简易运动状况量表(SPPB)的评分范围为0~12分,分为以下几个等级:0~3分:运动能力严重受限,日常活动困难;4~6分:运动能力轻度受限,需要帮助或辅助器具;7~9分:运动能力正常,可以独立完成日常活动;10~12分:运动能力优秀,强健有力。
考虑为主动脉夹层患者,且患者术后自感较为虚弱,因此我们暂根据该评分制定相应的运动方案。
患者运动康复危险分层属于哪一级?运动处方如何拟?欢迎评论区留言。
明日分享该病例的运动康复过程,敬请期待。
病例来源:广东省人民医院;作者:广东省人民医院南海医院 邓启垣(曾于广东省人民医院进修,此病例为进修期间病例);指导老师:广东省人民医院 谭淑媛;审核专家:广东省人民医院 马欢
审核专家
马欢 教授
广东省人民医院
医学博士,广东省人民医院心内科副主任医师,硕士研究生导师,美国哈佛大学访问学者
主要学术任职:
中国康复医学会心肺预防与康复专委会副主任委员,广东省基层医药学会心肺康复专委会主任委员,广东省医学会心身医学分会常务委员兼双心学组组长,中国中医药信息学会双心医学研究分会副秘书长,中国心脏联盟心血管疾病预防与康复专业委员会广东联盟第一届常务委员兼秘书长。
主持国家自然科学基金、广东省自然科学基金、广州市重点研发计划等。
专业领域:
心脏康复学,长期从事心理应激诱发心肌缺血、心血管疾病运动治疗等基础和临床研究。以第一作者/通讯作者身份在JACC、Critical Care、Psychology Medicine等国际期刊发表论文30余篇,累计影响因子超过170分
撰稿专家
邓启垣 副主任医师
广东省人民医院南海医院
广东省人民医院南海医院心血管内科副主任医师,医学硕士,医务科副主任,擅长冠心病、心力衰竭、心律失常、高血压等心血管常见病、多发病及危急重症的诊治,熟悉心血管疾病的心脏康复治疗。
学术任职:
中国中医药信息学会睡眠分会理事
广东省医师协会心脏起搏与电生理专业医师分会青年委员
广东省传统医学学会心脑同治专业委员会委员
广东省精准医学应用学会高血压分会常务委员
广东省老年保健协会心血管内科专业委员会委员
佛山市医师协会心脏康复专业委员会常务委员
佛山市中西医结合学会心血管专业委员会委员
查看更多