壹生大学

壹生身份认证协议书

本项目是由壹生提供的专业性学术分享,仅面向医疗卫生专业人士。我们将收集您是否是医疗卫生专业人士的信息,仅用于资格认证,不会用于其他用途。壹生作为平台及平台数据的运营者和负责方,负责平台和本专区及用户相关信息搜集和使用的合规和保护。
本协议书仅为了向您说明个人相关信息处理目的,向您单独征求的同意,您已签署的壹生平台《壹生用户服务协议》和《壹生隐私政策》,详见链接:
壹生用户服务协议:
https://apps.medtrib.cn/html/serviceAgreement.html
壹生隐私政策:
https://apps.medtrib.cn/html/p.html
如果您是医疗卫生专业人士,且点击了“同意”,表明您作为壹生的注册用户已授权壹生平台收集您是否是医疗卫生专业人士的信息,可以使用本项服务。
如果您不是医疗卫生专业人士或不同意本说明,请勿点击“同意”,因为本项服务仅面向医疗卫生人士,以及专业性、合规性要求等因素,您将无法使用本项服务。

同意

拒绝

同意

拒绝

知情同意书

同意

不同意并跳过

工作人员正在审核中,
请您耐心等待
审核未通过
重新提交
完善信息
{{ item.question }}
确定
收集问题
{{ item.question }}
确定
您已通过HCP身份认证和信息审核
(
5
s)

论著|狼疮肾炎患者疾病活动新型生物标志物的发现及验证

2025-10-17作者:壹声资讯
原创

作者:南 迪* 刘晶晶* 王晓玉 高行健 郑春霞 刘志红


[基金项目]基础研究计划自然科学基金—基础研究计划重项目(BK20243061);国家重研发计划(2024YFC251102)

[作者单位]南京大学医学院附属金陵医院(东部战区总医院)硕士研究生(南迪)国家肾脏疾病临床医学研究中心(南京,210016);*南迪和刘晶晶为共同第一作者

[通信作者]刘志红(E-mail:liuzhihong@nju.edu.cn);

郑春霞(E-mail:springrosycloud@163.com)


摘 要 

目的:寻找狼疮肾炎(LN)患者循环中反映疾病活动的新型生物标志物。

方法:用Olink蛋白组学检测健康对照(CON1,n=10)、活动组(ALN1,n=9)和非活动组(ILN1,n=9)的LN患者以及前瞻性队列血浆中92个炎症分子和92个免疫分子。在更大样本量的LN患者(n=99)和随访队列(n=50)中用ELISA验证筛选出的分子。

结果:与CON1组和ILN1组相比,ALN1组有17个差异分子且区别ALN1和ILN1的曲线下面积(AUC)>0.8。前瞻性队列显示其中有11个分子随治疗缓解而降低,筛选11个分子后得到2个未在系统性红斑狼疮中报道的分子白血病抑制因子受体(LIFR)和嗜乳脂蛋白亚家族3成员A2(BTN3A2)。在更多样本和队列中验证这两个分子,它们在活动性LN患者中明显高于非活动患者。LIFR、BTN3A2与SLE疾病活动指数(SLE-DAI)评分呈正相关,r分别为0.557和0.468。随访队列结果显示循环中2个分子的水平随疾病缓解显著下降,而未缓解者并无改变。

结论:本研究发现循环LIFR和BTN3A2可作为反映LN患者疾病活动的新型生物标志物。


关键词 狼疮肾炎 疾病活动 生物标志物


Discovery and validation of novel biomarkers reflecting disease activity in lupus nephritis patients

NAN Di*,LIU Jingjing*,WANG Xiaoyu,GAO Xingjian,ZHENG Chunxia,LIU Zhihong

NationalClinicalResearchCenterforKidneyDiseases,JinlingHospital,AffiliatedHospitalofMedicalSchool,NanjingUniversity,Nanjing210016,China

*NAN Di and LIUJingjing are considered to be first authors

CorrespondingauthorLIU Zhihong(E-mail:liuzhihong@nju.edu.cn);

ZHENG Chunxia(E-mail:springrosycloud@163.com)


ABSTRACT 

Objective:Assessing whether lupus nephritis (LN) is active or not is crucial for developing tailored treatment plans and improving patients' prognosis. The objective of this study was to identify novel markers in the circulation of LN patients that can reflect disease activity. 

Methodology:Olink proteomics was employed to detect 92 inflammatory molecules and 92 immune response molecules in the plasma of three cohorts: healthy controls (CON1, n=10), active LN patients (ALN1, n=9) and inactive LN patients (ILN1, n=9). Additionally, prospective cohort was included in the analysis. The molecules identified through screening were subsequently validated using ELISA in a larger sample size of LN patients (n=99) and in a follow-up cohort (n=50). 

Results:Compared with the CON1 group and the ILN1 group, the ALN1 group had 17 differential molecules, and the area under the curve (AUC) distinguishing ALN1 from ILN1 was greater than 0.8. A cohort study showed that 11 of these molecules decreased with treatment remission. After screening the 11 molecules, LIFR and BTN3A2 were finally identified as meeting the criteria. In a larger sample and cohort, these two molecules were validated to be significantly higher in active LN patients than in inactive patients. Both LIFR and BTN3A2 were positively correlated with the SLE-DAI score, with correlation coefficients of 0.557 and 0.468, respectively. The cohort results showed that the levels of these two molecules in circulation significantly decreased with disease remission, while no changes were observed in those who did not achieve remission. 

Conclusion:In this study, we discovered that the circulating LIFR and BTN3A2 serve as novel biomarkers that mirror LN disease activity.


Keywords lupus nephritis disease activity  biomarker



系统性红斑狼疮(SLE)是常见的自身免疫病,以多系统受累、反复发作为特征。肾脏是SLE最常累及的器官,7%~31%的患者在诊断SLE时即有狼疮肾炎(LN)[1]。诊断SLE后10年内,5%~20%的LN患者进展为终末期肾病[2],严重影响公众健康。



活动性LN严重影响患者各个系统,是SLE发病率和死亡率的主要危险因素。虽然关于LN活动性标志物的研究很多,但真正用于监测活动性、指导治疗的非侵入性标志物较少。鉴于LN的异质性、检测方法的差异、现有分子的问题以及炎症和免疫在疾病中的作用,我们需用精确的技术从炎症和免疫两方面对该类患者体内分子进行研究,以寻找准确、灵敏的标志物。



Olink蛋白质组学相较于其他蛋白质组学有独特优势,即高灵敏度、高特异度和高通量等,不易受到ELISA相关技术限制的影响。我们利用该技术检测LN患者体内184种炎症和免疫分子,以期寻找反映LN疾病活动的新型生物标志物。


对象和方法


01
研究对象


本研究所有样本(包括2个队列)来自2017-01-01~2023-12-31在国家肾脏疾病临床医学研究中心经肾活检确诊为LN的患者,病理分型按国际肾脏病学会/肾脏病理学会的分型标准。活动性指数(AI)和慢性化指数(CI)评分用于评估LN病理活动性和慢性化程度。SLE疾病活动指数(SLE-DAI)评估LN疾病活动情况。SLE-DAI≥12为活动组(ALN1,n=9),≤8为非活动组(ILN1,n=9),年龄、性别匹配的健康对照为CON1组(n=10)(图1)。



图片

图1 实验流程图

LN:狼疮肾炎;ELISA:酶联免疫吸附测定;ALN1:活动性狼疮肾炎组1: ILN1:非活动性狼疮肾炎组1:CON1:对照组1:CR1:缓解组1:NR1:不缓解组1:ALN2:活动性狼疮肾炎组2:ILN2:非活动性狼疮肾炎组2:CON2:对照组2;CR2:缓解组2:NR2:不缓解组2


前瞻性队列中根据治疗反应,筛选出缓解和不缓解患者,每例患者包括多个时间点的样本,进一步行Olink筛选。缓解组(CR1组)选择基线、部分缓解和完全缓解(2个缓解点均为初次达到),不缓解组(NR1组)选择基线、2个治疗无效点(3个点相互间隔3月或6月)。根据《中国狼疮肾炎诊断和治疗指南》[3]定义LN治疗反应标准。基线为患者入院肾活检的时间点。部分缓解(PR)指尿蛋白下降超过基线值50%且尿蛋白定量<3.0 g/d、血清肌酐(SCr)正常或上升不超过基线值10%,血清白蛋白(Alb)>30 g/L。完全缓解(CR)指尿蛋白定量<0.5 g/d、Alb≥35 g/L且SCr正常或升高不超过基线值10%。治疗无效(NR)指治疗未达到CR或PR。



ELISA验证更大样本量LN患者,50例LN活动患者为ALN2组,49例非活动患者为ILN2组,健康对照(CON2)49例。随访队列:缓解组(CR2组)和未缓解组(NR2组)各25例,取基线和PR/NR(定义如上)2个时间点,样本间隔为3月或6月。验证样本的临床资料见表1和表2。已排除以下情形患者:感染、合并其他自身免疫疾病、恶性肿瘤、孕妇或哺乳期妇女。


表1 ALN2、ILN2和CON2的临床特征

图片

LE-DAI:系统性红斑狼疮疾病活动指数;LN:狼疮肾炎;ALN2组:活动性狼疮肾炎组2:ILN2组:非活动性狼疮肾炎组2:CON2组:对照组2:Al:活动性指数:CI:慢性化指数


表2 LN随访队列的临床特征

图片

SLE-DAI:系统性红斑狼疮疾病活动指数;LN:狼疮肾炎;PR:部分缓解;NR:治疗无效:CR2组:缓解组2;NR2组:不缓解组2;AI:活动性指数:CI:慢性化指数


02
样本来源


样本来自东部战区总医院国家肾脏疾病临床医学研究中心生物样本库,已获医院伦理委员会审查和批准(批号2022DZKY-061-01)。


03
炎症和免疫分子检测


Olink 96系列的炎症和免疫应答面板(Olink Proteomics AB, Uppsala, Sweden)检测筛选组血浆中184种蛋白。所有蛋白可在官网查询(www.olink-service.com)。定量数据以蛋白对应的荧光信号值经过数据转化并进行log2处理后得到的标准化蛋白表达(normalization protein expression,NPX)来呈现,NPX值高表示蛋白浓度高。


04
ELISA验证


采用LIFR ELISA试剂盒(EA100705,美国Origene公司)和BTN3A2 ELISA试剂盒(YJ250074,上海源桔生物科技公司)对验证组血浆样本进行分析。测定和分析按照制造商的方案。


05
统计学分析


统计分析采用的软件包括《GraphPad Prism 8》和《SPSS 27.0.0》。正态分布的连续变量用均值±标准差描述集中和离散趋势,两组独立样本用独立样本t检验;两组配对样本用配对样本t检验。三组独立样本用单因素方差分析,两两比较用Bonferroni法进行多重检验校正。不符合正态分布的连续变量用中位数(四分位间距)描述集中和离散趋势,两组样本用Mann-Whitney U检验。分类变量用卡方检验。前瞻性队列的临床资料用重复测量方差分析。



使用Olink Analyze包识别Olink检测的差异表达蛋白(DEP),Benjamini-Hochberg (FDR)法进行多重检验校正。clusterProfiler软件包进行KEGG富集分析。Pearson相关分析检验DEP与临床指标的相关性,受试者工作特征(ROC)曲线评价DEPs区分ALN2与ILN2的诊断效能,因变量为分组,自变量为分子浓度。P<0.05为差异具有统计学意义。


结 果


01
基线特征


Olink检测的研究对象均为女性(表3),三组年龄无差异,两组患者间抗dsDNA抗体、血小板计数、CI评分、补体C3和C4差异无统计学意义。ALN1组的SLE-DAI评分、尿蛋白定量和AI评分显著高于ILN1组,Alb和SCr值与ILN1和CON1均有明显差异(Alb:ALN1 vs ILN1,P=0.022,ALN1 vs CON1,P<0.001;SCr:ALN1 vs ILN1,P<0.001,ALN1 vs CON1,P<0.001)。前瞻性队列患者临床资料见表4,CR1组的尿蛋白定量和SCr值随疾病缓解有明显下降趋势。



表3 LN患者和健康对照的临床特征

图片

LN:狼疮性肾炎;SLE-DAI:系统性红斑狼疮疾病活动指数;dsDNA:双链DNA;ALN1组:活动性狼疮肾炎组1: ILN1组:非活动性狼疮肾炎组1:CON1组:对照组1:AI:活动性指数;CI:慢性化指数


表4   LN前瞻性队列的临床特征

图片

LN:狼疮肾炎;SLE-DAI:系统性红斑狼疮疾病活动指数;AI:活动性指数:CI:慢性化指数;CR1组:缓解组1;NR1组:不缓解组1;*:CR1组时间点选择基线、部分缓解和完全缓解(2个缓解点均为初次达到);#:NR1组时间点选择基线、2个治疗无效点(3个点相互间隔3月或6月)



02
活动与非活动LN患者循环中的差异蛋白分析


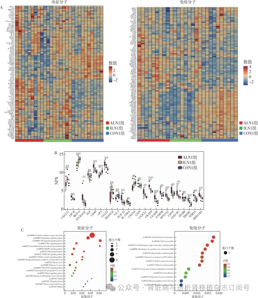
图2A示所有分子在三组样本中的表达情况。为寻找能反映LN疾病活动的新型生物标志物,重点分析ALN1和ILN1组之间的差异蛋白。与ILN1组相比,ALN1组有25个差异分子,其中19个分子在活动性LN患者中较健康人也有显著差异(图2B),如较健康人和非活动患者,LIFR和BTN3A2等分子在ALN1中显著升高,而单核细胞趋化蛋白4(MCP-4)等分子明显下降。为进一步研究反映LN疾病活动的差异蛋白的潜在功能和所在通路,对以上差异蛋白进行KEGG富集分析。KEGG通路富集(图2C)表明炎症分子在核因子κB(NF-κB)、Toll样受体(TLR)等信号通路富集,已有研究证明这些信号通路与LN的发生发展有紧密联系[4-5]



图片

图2   活动与非活动LN患者血浆中的差异蛋白分析

LN:狼疮肾炎;DEP:差异表达蛋白;KEGG:京都基因与基因组百科全书;A:LN患者和健康人血浆中184种蛋白的热图;B:ALN1组和ILN1组之间25个DEPs在样本中表达的箱线图,*:P<0.05,**:P<0.01,***:P<0.001;C:对ALN1组和ILN1组之间的差异蛋白进行KEEG富集分析;前20个KEGG通路以气泡图形式显示


03
差异蛋白的动态变化验证先前结果并筛选分子


先前结果所知,与ILN1和CON1相比,有19个分子在ALN1有显著差异。在此基础上选择区分活动和非活动患者的AUC>0.8的分子,共得到17个分子。在前瞻性队列中研究这17个分子的动态变化,从另一面验证ALN1 vs ILN1所得结果的准确性,进一步筛选能良好反映LN疾病活动的标志物。



在CR1组中,17个分子中有13个表达水平随疾病状态改变而有显著差异。其中,尿激酶型纤溶原激活剂(uPA)、MCP-4随疾病缓解而上升,趋化因子配体23(CCL23)、LIFR等11个分子则下降,这些分子在LN患者疾病完全缓解时的表达情况都与自身在ALN1中表达水平的高低正好相反;而这17个分子在NR1组中均无差异变化。

我们关注在活动患者中升高的分子,经文献查阅各分子研究和富集通路与自身免疫疾病的关系,最后筛选出两个未在SLE中报道的分子即LIFR和BTN3A2。


04
LIFR和BTN3A2的ELISA验证


相较于CON2和ILN2,这2个分子均在ALN2中升高明显(图3A)。对ALN2和ILN2两组进行ROC分析(图3B),LIFR (AUC=0.815,95%CI 0.725~0.904,P<0.001)和BTN3A2 (AUC=0.806,95%CI 0.716~0.896,P<0.001)的AUC均>0.8,有较高诊断价值,联合诊断AUC可达0.900(95%CI 0.829~0.970,P<0.001)。



图片

图3   LIFR和BTN3A2验证结果及其临床相关性

LIFR:白血病抑制因子受体;BTN3A2:嗜乳脂蛋白亚家族3成员A2;AUC:曲线下面积;SLE-DAI:系统性红斑狼疮疾病活动指数;SCr:血清肌酐;Alb:血清白蛋白;PR:部分缓解;NR:治疗无效;A:LIFR和BTN3A2在LN患者和健康人血浆中的浓度;B:两个分子在判断LN疾病活动的独立和联合诊断价值;C:2个DEPs与临床指标的相关热图,橙色为正相关;蓝色为负相关;D和E显示CR2组和NR2组中LIFR和BTN3A2在基线和随访点时血浆中的浓度;**:P<0.01,***:P<0.001;ns:P>0.05


Pearson分析显示,这两个分子与SLE-DAI(LIFR:r=0.557,P<0.001;BTN3A2:r=0.468,P<0.001)和补体C3(LIFR:r=-0.455, P<0.001;BTN3A2:r=-0.434,P<0.001)表现出较好的相关性(图3C),BTN3A2还与补体C4(r=-0.435,P<0.001)呈负相关。图3D和3E分别显示LIFR和BTN3A2在随访队列CR2和NR2组中的表达情况。二者表达水平随疾病缓解而下降(LIFR:P<0.001,BTN3A2:P<0.001),在NR2组中LIFR并无改变(P=0.329),BTN3A2在疾病未缓解状态下升高(P=0.002)。


讨 论


判断LN疾病活动程度、评估治疗反应,有助于早期识别和判断疗效,可显著影响患者预后[6]。肾活检可明确病理类型、评估肾脏损伤程度,但为侵入性操作,重复性差[7]。研究发现多种LN相关标志物,如血清补体C3和C4以及IL-10等[8]。抗血管紧张素Ⅱ-1型受体抗体在LN治疗临床反应者中降低,其水平与SLE-DAI及多系统受累相关[9]



但当前判断LN活动程度标志物仍受局限性以及LN的异质性的影响,或受肾活检取材的限制,需通过寻找新的标志物来弥补。本研究选择活动与非活动的LN患者以及前瞻性队列,检测血浆样本中184种蛋白质发现,相较于健康人和非活动患者,有17个分子在活动患者中有差异且AUC>0.8,其中包括既往报道的EN-RAGE、TREM1[10]等。前瞻性队列从另一方面验证先前结果的可靠性并进一步筛选出13个差异分子。最后满足所有条件得到2个未在SLE中报道的分子LIFR和BTN3A2。



本研究新发现的2个分子在判断LN是否活动时表现出良好的诊断价值,AUC均>0.8,联合可达0.900。在临床应用方面,它们和SLE-DAI呈正相关;与C3水平呈负相关;BTN3A2与C4呈负相关。与临床指标的相关分析显示这2个分子与LN缓解标准所涉及的尿蛋白定量和SCr无相关性,这一点与前瞻性队列结果存在矛盾,可能标志物反映的是患者整体情况,而非局限于肾脏受累。因此,需要在更多的队列患者中继续验证,后续选择50例随访队列验证,结果证实两个分子的表达水平随疾病缓解而下降,在不缓解组中LIFR并无改变,BTN3A2在疾病未缓解状态下升高。



Yang等[11]用芍药苷治疗胶原性关节炎大鼠,疾病缓解后滑膜组织定量蛋白质组学表明主要降低LIFR。LIFR是白血病抑制因子(LIF)的受体,介导下游JAK/STAT通路[12],与LN发病有密切关联。研究表明LN患者或MRL/lpr小鼠肾脏中CD8+驻留记忆T细胞扩增与肾脏疾病的活动性显著相关,JAK/STAT信号在其中起维持作用,JAK/STAT抑制剂有助于改善MRL/lpr小鼠肾功能[13]。LIF与SLE疾病活动性呈正相关[14],但本研究结果中LIF未升高。我们还需探讨LIFR与JAK/STAT抑制剂疗效之间是否有关联、LIFR配体和受体分离的现象。



BTN3A2是嗜乳脂蛋白亚家族3成员,该分子和同家族成员在γδT细胞的激活中起关键作用。在SLE患者中,γδ T细胞从血液迁移到淋巴结或组织,循环中细胞水平降低,且与疾病活动度呈负相关[15-16]。BTN3A2是构建类风湿关节炎(RA)诊断的核心基因[17]。它还是与RA治疗反应关系最密切的基因,抑制后可改善动物模型中的相应症状[18]。BTN3A2所在家族能否激活循环中γδT细胞,从而发挥其在LN中的功能也值得关注。新生儿免疫与疾病之间的遗传关联研究表明新生儿脐带血中静息T细胞BTN3A2的升高和SLE发病风险降低有关联[19]



本研究存在不足之处,筛选分子仅限于预先设置的分析物,可能遗漏预设以外的重要蛋白;队列患者时间点局限于3月或6月,未纳入更长时间点的数据。



综上所述,本研究比较活动与非活动的LN患者和两个独立队列循环中炎症和免疫分子的表达,筛选并验证2个新分子LIFR和BTN3A2可作为反映LN疾病活动的标志物。


参考文献


来源:《肾脏病与透析肾移植杂志》

200 评论

查看更多