壹生大学

壹生身份认证协议书

本项目是由壹生提供的专业性学术分享,仅面向医疗卫生专业人士。我们将收集您是否是医疗卫生专业人士的信息,仅用于资格认证,不会用于其他用途。壹生作为平台及平台数据的运营者和负责方,负责平台和本专区及用户相关信息搜集和使用的合规和保护。
本协议书仅为了向您说明个人相关信息处理目的,向您单独征求的同意,您已签署的壹生平台《壹生用户服务协议》和《壹生隐私政策》,详见链接:
壹生用户服务协议:
https://apps.medtrib.cn/html/serviceAgreement.html
壹生隐私政策:
https://apps.medtrib.cn/html/p.html
如果您是医疗卫生专业人士,且点击了“同意”,表明您作为壹生的注册用户已授权壹生平台收集您是否是医疗卫生专业人士的信息,可以使用本项服务。
如果您不是医疗卫生专业人士或不同意本说明,请勿点击“同意”,因为本项服务仅面向医疗卫生人士,以及专业性、合规性要求等因素,您将无法使用本项服务。

同意

拒绝

同意

拒绝

知情同意书

同意

不同意并跳过

工作人员正在审核中,
请您耐心等待
审核未通过
重新提交
完善信息
{{ item.question }}
确定
收集问题
{{ item.question }}
确定
您已通过HCP身份认证和信息审核
(
5
s)

徐金富教授团队最新成果揭示IL-17C作为BAO潜在治疗靶点的价值丨中国之声·呼吸力量

2026-01-21作者:论坛报小璐资讯
非原创


支气管扩张-哮喘重叠(BAO)的治疗管理是亟待解决的重要临床问题。目前关于 BAO 的内型尚不清楚。

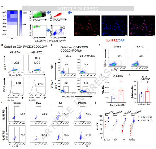
2025年12月26日,复旦大学徐金富作为唯一通讯在Nature Communications(IF=15.7)线发表为“Evidence for Interleukin-17C governing interleukin-17A pathogenicity and promoting asthma endotype switching in bronchiectasis的研究论文。本研究纳入以支气管扩张为主要诊断且合并哮喘的患者,结果发现BAO患者外周血中白细胞介素(IL)-17C水平与IL-17A水平或3型固有淋巴细胞(ILC3s)数量呈正相关。

本研究构建了铜绿假单胞菌慢性下呼吸道感染后经卵清蛋白诱导哮喘的小鼠体内模型,结果显示:IL-17C通过与ILC3s表面的IL-17受体E(IL-17RE)相互作用,增强IL-17A的表达。此外,敲除小鼠Il17re基因可减弱ILC3s应答,并抑制IL-17A介导的、由铜绿假单胞菌慢性下呼吸道感染驱动的哮喘内型向中性粒细胞性哮喘转换。最后,体外实验表明,铜绿假单胞菌暴露导致的上皮屏障完整性受损与IL-17C的产生相关。综上,本研究证实IL-17C可调控IL-17A的致病性并促进支气管扩张中哮喘内型的转换,提示IL-17C可能成为BAO患者的潜在治疗靶点。


图片


非囊性纤维化支气管扩张与哮喘在临床表现和结局方面具有同等程度的异质性。基于相关免疫炎症通路,哮喘内型主要分为三类:2型高型、2型低型及混合型。2型高哮喘以嗜酸性粒细胞占优势为特征,而中性粒细胞性哮喘是2型低哮喘的典型类型,该类型中辅助性T细胞(Th)1、Th17细胞及3型固有淋巴细胞(ILC3s)会释放干扰素(IFN)-γ、白细胞介素(IL)-17等细胞因子,招募中性粒细胞并抑制嗜酸性粒细胞聚集,以1型和3型免疫应答占主导,进而抑制2型免疫应答。

临床中支气管扩张与哮喘常合并存在,但二者是否存在因果关系尚不明确。这种重叠状态可分为哮喘-支气管扩张重叠(ABO)和支气管扩张-哮喘重叠(BAO),其中哮喘在支气管扩张患者中的占比为3%~8%,均是临床面临的重要问题。目前BAO的内型尚未明确,阐明其潜在机制对精准医疗具有关键意义。此外,BAO患者的治疗管理存在诸多挑战,尤其是糖皮质激素的使用问题-吸入性糖皮质激素作为哮喘的常规治疗药物,因其可能抑制宿主免疫功能并增加感染风险,通常不推荐用于支气管扩张的治疗。这种治疗策略的矛盾给临床医护人员带来了巨大挑战。

目前关于BAO的相关文献仍较为匮乏,其内在型尚未完全明确,这已成为治疗决策的障碍。此外,缺乏能模拟BAO的成熟动物模型,也限制了基础研究数据的获取。值得注意的是,铜绿假单胞菌是支气管扩张患者下呼吸道最常见的病原体,也是支气管扩张急性加重的独立危险因素。铜绿假单胞菌慢性感染模型已被广泛应用于各类支气管扩张相关研究。近期研究表明,未分型流感嗜血杆菌定植可促进Th17相关的中性粒细胞性哮喘发生,并诱导糖皮质激素抵抗。铜绿假单胞菌与未分型流感嗜血杆菌均属于革兰氏阴性菌,但铜绿假单胞菌慢性下呼吸道感染所诱导的哮喘内型尚未明确。

固有淋巴细胞(ILCs)分为1型(ILC1s)、2型(ILC2s)和3型(ILC3s),其转录因子和细胞因子表达特征与CD4⁺辅助性T细胞的三个主要效应亚群(Th1、Th2、Th17)相似,无需抗原触发即可直接发挥效应功能,属于预活化效应细胞。IL-17家族包含六个结构相关成员(IL-17A、IL-17B、IL-17C、IL-17D、IL-17E、IL-17F)。其中IL-17A和IL-17F主要由ILC3、γδT17、Th17等免疫细胞释放,通过IL-17受体A(RA)/IL-17RC及IL-17RA/IL-17RD复合物传导信号,部分通过介导中性粒细胞聚集参与宿主防御、炎症性疾病及自身免疫性疾病的发生。其他IL-17家族成员(IL-17B、IL-17C、IL-17D、IL-17E)则通过与上皮细胞或特定淋巴细胞亚群表面的受体复合物相互作用,调控组织炎症反应。然而,IL-17A、IL-17C及ILC3s在BAO内型诱导和发展中的作用尚未明确。


图片


IL-17C通过与IL-17RA-IL-17RE复合物相互作用,直接结合于肺组织来源的ILC3s,且是调控IL-17A表达所必需的分子(摘自Nature Communications )

本研究通过先建立铜绿假单胞菌慢性下呼吸道感染模型,再经卵清蛋白诱导构建模拟BAO的实验性哮喘模型,旨在探讨BAO内型的潜在调控机制。研究结果表明,IL-17C可调控IL-17A的致病性,并促进支气管扩张患者的哮喘内型转换,提示IL-17C可能成为BAO患者的潜在干预靶点。


原文链接:https://doi.org/10.1038/s41467-025-67769-3


来源:上海交通大学医学院编辑部



200 评论

查看更多