查看更多
密码过期或已经不安全,请修改密码
修改密码
壹生身份认证协议书
同意
拒绝
同意
拒绝
同意
不同意并跳过
鼓励在不涉及入托、入学和入职的健康体格检查中进行HBV血清学标志物的筛查,以达到早期诊断、早期治疗、降低疾病危害的目的。筛查项目需包括但不限于乙型肝炎表面抗原(HBsAg)、乙型肝炎表面抗体(抗‑HBs)和乙型肝炎核心抗体(抗‑HBc)。
筛查结果HBsAg阳性表示慢性或急性感染,之后进行其他的血清学检查可用于辅助诊断和确定进一步的处理。对孕妇、HBV感染者的家庭成员、接受抗肿瘤(化学治疗或放射治疗)或免疫抑制剂或直接抗HCV药物治疗者及HIV感染者等高危人群,定期筛查HBV血清学标志物。HBV筛查还可用于预防接种效果评价。对于血清学标志物阴性或抗‑HBs水平较低的筛查人群,可进行乙型肝炎疫苗的接种或补种以加强免疫。接种后有抗体应答者的保护效果一般至少可持续30年。
应通过临床判断来确定筛查频率。目前没有发现确定最佳筛查间隔的证据。
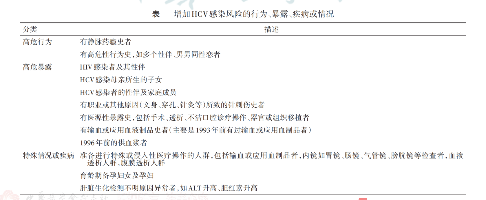
依据《丙型病毒性肝炎筛查及管理》(WS/T453‑2014),推荐所有存在增 HCV感染风险的行为、暴露、疾病或情况的个体进行常规的或一次性的HCV检测(见下表)。医疗卫生机构和健康管理机构可在体检人员知情同意的前提下,将 HCV检测纳入健康体检范畴。

感染高危人群应及早筛查。推荐所有静脉药瘾者和感染HIV的男男同性性行为者每年进行HCV检查;进行特殊或侵入性医疗操作(包括手术)前,宜立即检测抗‑HCV;暴露于HCV的人群有医院传播危险的,如医务人员被污染的针具或锐器 刺伤,应立即检测抗‑HCV以作为基线参考水平,2~4周检测HCV‑RNA,12周和24周应检测抗‑HCV 肝脏生化;HCV感染母亲分娩的婴儿,应在出生18个月后检测丙型肝炎抗体(抗‑HCV),也可在出生1个月后检测 HCV‑RNA;维持性血液透析患者每半年筛查一次;转换血液透析中心或透析过程中出现不明原因ALT升高者应及时筛查
来源:中华健康管理学杂志, 2021,15(4) : 323-331.
查看更多