壹生大学

壹生身份认证协议书

本项目是由壹生提供的专业性学术分享,仅面向医疗卫生专业人士。我们将收集您是否是医疗卫生专业人士的信息,仅用于资格认证,不会用于其他用途。壹生作为平台及平台数据的运营者和负责方,负责平台和本专区及用户相关信息搜集和使用的合规和保护。
本协议书仅为了向您说明个人相关信息处理目的,向您单独征求的同意,您已签署的壹生平台《壹生用户服务协议》和《壹生隐私政策》,详见链接:
壹生用户服务协议:
https://apps.medtrib.cn/html/serviceAgreement.html
壹生隐私政策:
https://apps.medtrib.cn/html/p.html
如果您是医疗卫生专业人士,且点击了“同意”,表明您作为壹生的注册用户已授权壹生平台收集您是否是医疗卫生专业人士的信息,可以使用本项服务。
如果您不是医疗卫生专业人士或不同意本说明,请勿点击“同意”,因为本项服务仅面向医疗卫生人士,以及专业性、合规性要求等因素,您将无法使用本项服务。

同意

拒绝

同意

拒绝

知情同意书

同意

不同意并跳过

工作人员正在审核中,
请您耐心等待
审核未通过
重新提交
完善信息
{{ item.question }}
确定
收集问题
{{ item.question }}
确定
您已通过HCP身份认证和信息审核
(
5
s)

消化领域9项成果获奖!2025年中华医学科技奖获奖项目公布→

2026-02-05作者:论坛报小塔资讯
原创

喜报表彰





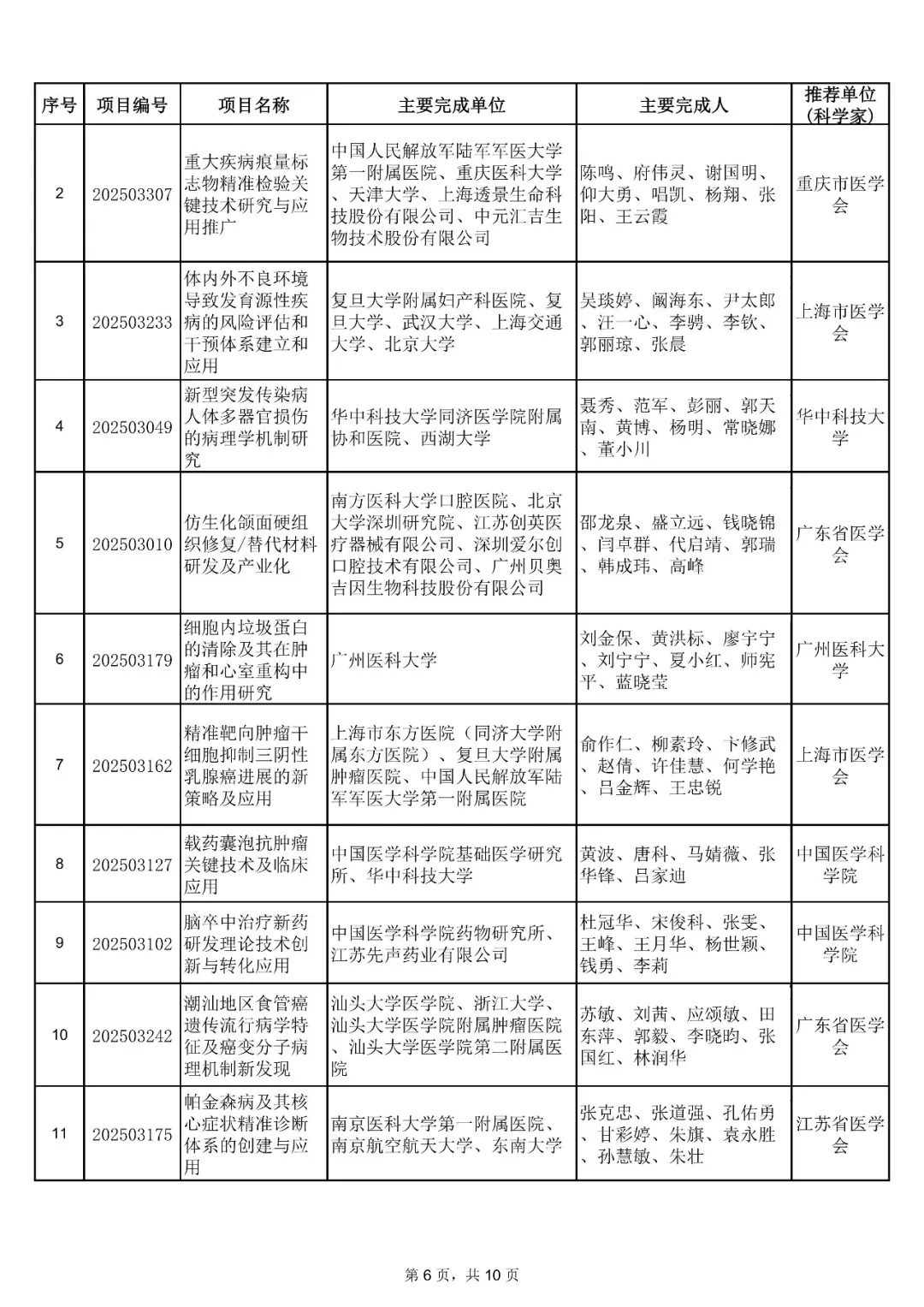
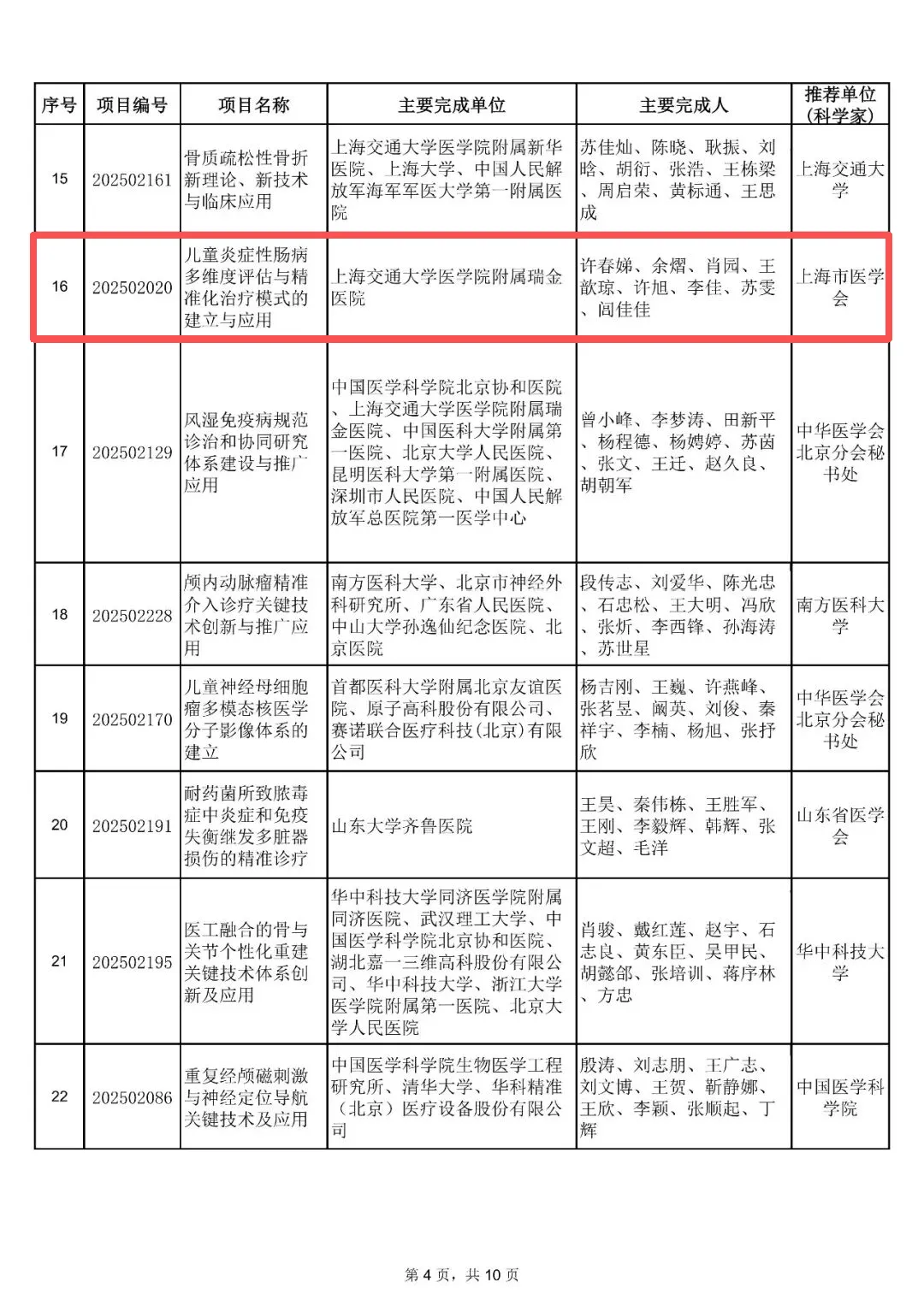
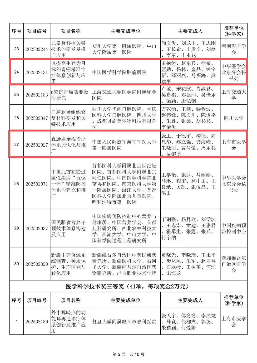
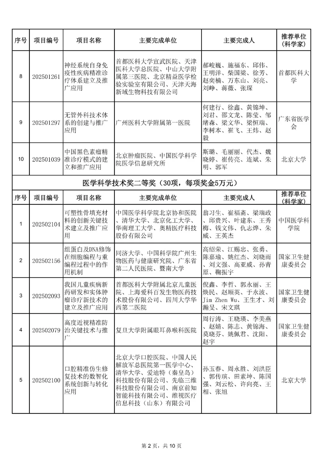
2026年1月14日,中华医学会公布了2025年中华医学科技奖获奖项目,消化领域共有9项成果获奖。





其中,1项成果获得中华医学科技奖一等奖4项成果获得中华医学科技奖二等奖4项成果获得中华医学科技奖三等奖


获奖项目名单




图片

图片
1ae70c09a96ef431f0df2fb4e8704f5e.png
图片
feb1692456fa09d28d65417e820f73f4.png
f2c68a9d9b79ffe9f68d509e1c92a886.png
1bfc2cede992a552a482a196107de6b3.png
图片
image.png
21fceb3ccd2903e82e4e0cb411b7d20c.png
图片
图片

来源:中华医学会官网


END



200 评论

查看更多