壹生大学

壹生身份认证协议书

本项目是由壹生提供的专业性学术分享,仅面向医疗卫生专业人士。我们将收集您是否是医疗卫生专业人士的信息,仅用于资格认证,不会用于其他用途。壹生作为平台及平台数据的运营者和负责方,负责平台和本专区及用户相关信息搜集和使用的合规和保护。
本协议书仅为了向您说明个人相关信息处理目的,向您单独征求的同意,您已签署的壹生平台《壹生用户服务协议》和《壹生隐私政策》,详见链接:
壹生用户服务协议:
https://apps.medtrib.cn/html/serviceAgreement.html
壹生隐私政策:
https://apps.medtrib.cn/html/p.html
如果您是医疗卫生专业人士,且点击了“同意”,表明您作为壹生的注册用户已授权壹生平台收集您是否是医疗卫生专业人士的信息,可以使用本项服务。
如果您不是医疗卫生专业人士或不同意本说明,请勿点击“同意”,因为本项服务仅面向医疗卫生人士,以及专业性、合规性要求等因素,您将无法使用本项服务。

同意

拒绝

同意

拒绝

知情同意书

同意

不同意并跳过

工作人员正在审核中,
请您耐心等待
审核未通过
重新提交
完善信息
{{ item.question }}
确定
收集问题
{{ item.question }}
确定
您已通过HCP身份认证和信息审核
(
5
s)

仅用血常规能鉴别流感、肺炎支原体、细菌感染吗?

2026-03-31作者:论坛报小璐资讯
原创

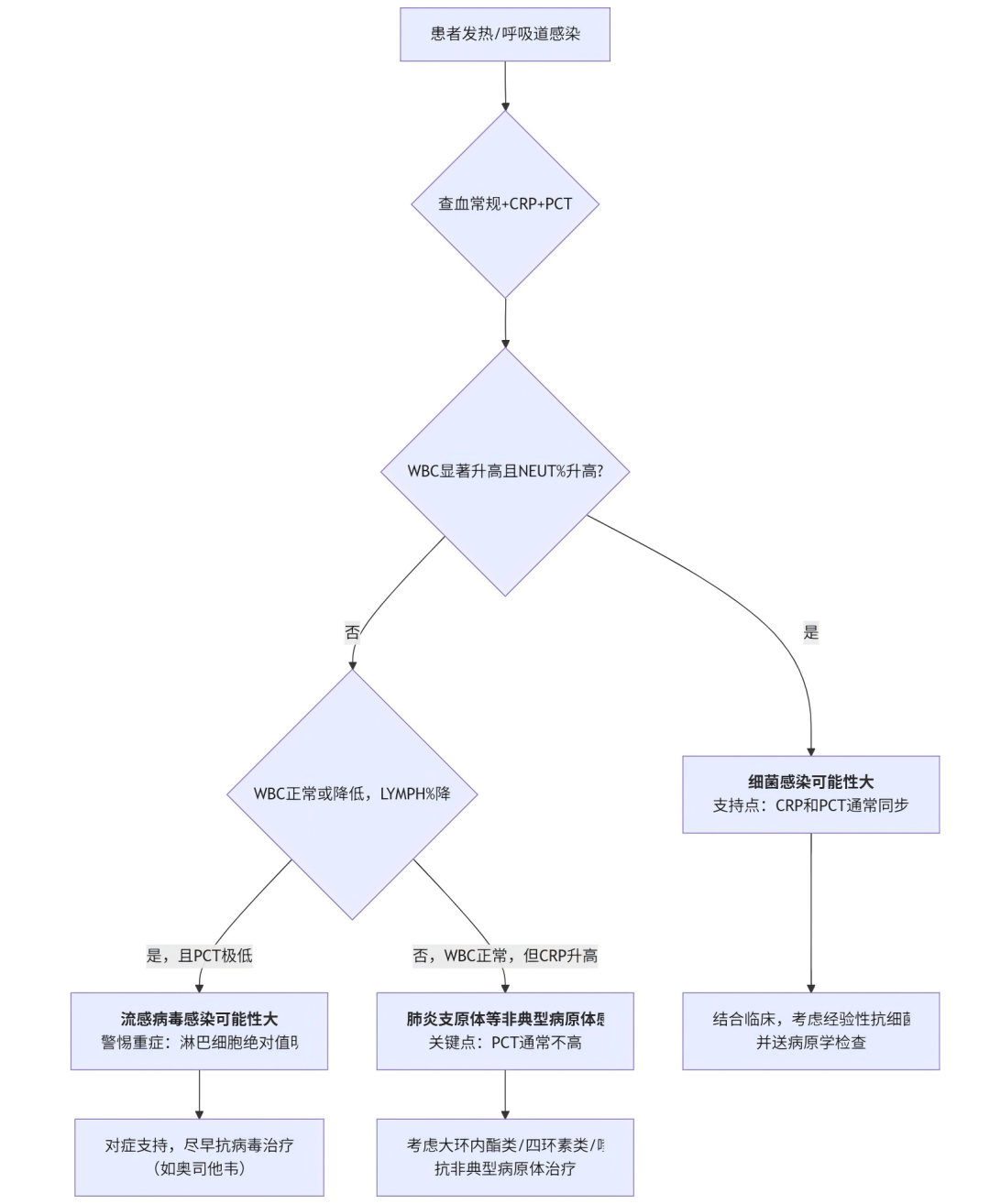
血常规是鉴别流感、肺炎支原体和细菌感染的重要辅助工具,但不能单独确诊,必须结合临床表现、流行病学史和其他实验室检查(如CRP、PCT、病原学检测)综合判断。



01



核心鉴别指标:白细胞计数与分类


02



结合其他炎症标志物的综合判断(关键步骤)


血常规必须与 C反应蛋白 和 降钙素 联合解读,鉴别价值更大。


综合判断口诀

  • “白细胞高、中性高、CRP高、PCT高” → 细菌感染可能性极大。

  • “白细胞正常/低、淋巴低、PCT低” → 流感(尤其重症)可能性大。

  • “白细胞正常、CRP高、PCT低” → 肺炎支原体(尤其是病程后期)或某些非典型病原体感染可能性大。


03



鉴别诊断流程图



04



重要注意事项与局限性


  1. 非绝对性:上述模式是典型表现,但存在例外。例如:

    • 严重细菌感染(如脓毒症)时,WBC可能不升反降。

    • 部分病毒感染(如腺病毒)早期CRP也可升高。

    • 肺炎支原体感染早期,所有指标可能都正常。

  2. 动态观察:单次检查价值有限,病程中动态监测(如24-48小时后复查)趋势变化比单次绝对值更重要。

  3. 金标准是病原学检测:血常规只能提供倾向性线索。确诊依赖病原学检查

    • 流感/病毒:鼻咽拭子抗原/核酸检测。

    • 肺炎支原体:血清IgM抗体(单次高滴度或双份血清滴度4倍升高)或核酸检测。

    • 细菌:合格痰涂片与培养、血培养。

  4. 儿童与成人的差异:儿童病毒感染时淋巴细胞比例升高更常见,但重症流感时同样可出现淋巴细胞减少。



总结



血常规是快速、廉价的初筛工具。通过分析 “白细胞总数 + 分类 + CRP + PCT” 的组合模式,可以形成对流感、支原体、细菌感染的初步鉴别方向,从而指导初始经验性治疗。但最终诊断和治疗调整,必须结合更特异的病原学结果和患者的全面临床情况。


多重病原体流行期间呼吸道感染临床诊治专家共识》

《儿童急性呼吸道感染病原学诊断与临床管理专家共识

《成人门急诊急性呼吸道感染诊治与防控专家共识

降钙素原指导抗菌药物临床合理应用专家共识

《急诊成人细菌性感染诊疗专家共识

200 评论

查看更多