壹生大学

壹生身份认证协议书

本项目是由壹生提供的专业性学术分享,仅面向医疗卫生专业人士。我们将收集您是否是医疗卫生专业人士的信息,仅用于资格认证,不会用于其他用途。壹生作为平台及平台数据的运营者和负责方,负责平台和本专区及用户相关信息搜集和使用的合规和保护。
本协议书仅为了向您说明个人相关信息处理目的,向您单独征求的同意,您已签署的壹生平台《壹生用户服务协议》和《壹生隐私政策》,详见链接:
壹生用户服务协议:
https://apps.medtrib.cn/html/serviceAgreement.html
壹生隐私政策:
https://apps.medtrib.cn/html/p.html
如果您是医疗卫生专业人士,且点击了“同意”,表明您作为壹生的注册用户已授权壹生平台收集您是否是医疗卫生专业人士的信息,可以使用本项服务。
如果您不是医疗卫生专业人士或不同意本说明,请勿点击“同意”,因为本项服务仅面向医疗卫生人士,以及专业性、合规性要求等因素,您将无法使用本项服务。

同意

拒绝

同意

拒绝

知情同意书

同意

不同意并跳过

工作人员正在审核中,
请您耐心等待
审核未通过
重新提交
完善信息
{{ item.question }}
确定
收集问题
{{ item.question }}
确定
您已通过HCP身份认证和信息审核
(
5
s)

杨子峰团队发现连翘苷靶向FTO/m⁶A 表观遗传通路抗呼吸道合胞病毒复制与抗炎双重功效

2026-02-22作者:论坛报小璐资讯
非原创





广州医科大学附属第一医院广州呼吸健康研究院、呼吸疾病全国重点实验杨子峰/马钦海团队与遵义市第一人民医院联合研究团队于2026年1月在国际知名期刊Phytomedicine发表重磅研究成果,揭示了传统中药连翘的核心活性成分连翘苷(Phillyrin)通过靶向 FTO/m⁶A 表观遗传通路,实现抗呼吸道合胞病毒(RSV)复制与抗炎的双重功效。该研究由遵义市第一人民医院老年医学科李竹博士担任第一作者,广州医科大学附属第一医院广州呼吸健康研究院、呼吸疾病全国重点实验室杨子峰及马钦海教授担任共同通讯作者,为 RSV 感染的临床治疗提供了全新的天然药物解决方案。该项目得到国家自然科学基金、国家中医药管理局等项目的支持。

图片

RSV 作为全球婴幼儿急性下呼吸道感染的首要元凶,同时严重威胁老年人及免疫功能低下人群的健康。后疫情时代,RSV 感染复发率显著上升,住院率远超疫情前水平,但目前临床仍缺乏直接抗病毒治疗药物,现有疫苗和单克隆抗体仅能用于预防,临床需求亟待满足。连翘作为我国传统清热解毒中药,其药用价值已被实践验证数千年,而连翘苷作为其质量控制的核心指标成分,此前已被证实具有广谱抗病毒和抗炎活性,但针对 RSV 的作用机制尚未明确。


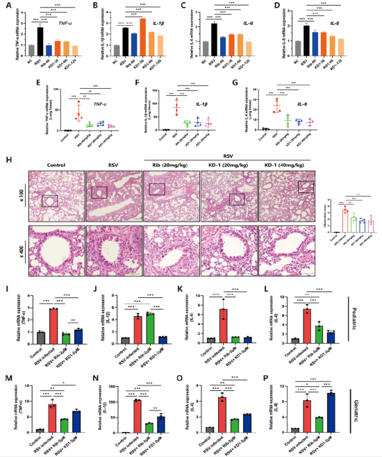
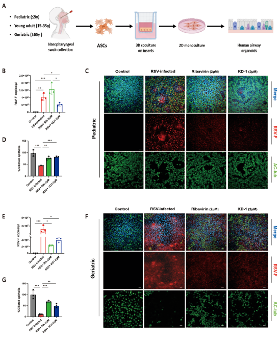
研究团队通过细胞模型、多年龄层呼吸道类器官及动物模型开展系统研究,证实连翘苷展现出强效抗 RSV 活性:在体外实验中,连翘苷能剂量依赖性抑制 RSV 的 F、G、N 蛋白表达,显著降低病毒滴度,其中对病毒核心功能蛋白 N 的抑制效果优于临床常用药物利巴韦林;在儿童、青年及老年人群来源的鼻黏膜类器官模型中,连翘苷均能有效清除病毒,尤其对老年群体高达 98% 的病毒抑制率,同时显著保护呼吸道纤毛结构完整性,缓解上皮损伤。进一步动物研究表明,连翘苷能显著减轻 RSV 感染小鼠的体重下降、肺部水肿和炎症浸润,降低肺组织病毒载量。

图片

图片

此次研究取得突破性机制发现:连翘苷通过双重作用模式发挥疗效。一方面,它直接与 RSV 的 N 蛋白结合形成稳定复合物,破坏病毒基因组复制与包装的关键环节;另一方面,通过下调宿主细胞中 m⁶A 去甲基化酶 FTO 的表达,逆转 RSV 感染导致的全局 m⁶A 低甲基化状态,进而沉默 NF-κB/STAT3 信号通路,强效抑制 TNF-α、IL-6 等促炎因子释放,阻断 “细胞因子风暴”引发的组织损伤。值得注意的是,研究表明去甲基化酶FTO是连翘苷发挥药效的核心靶点。

图片

李竹博士表示,遵义市第一人民医院老年医学科长期聚焦老年人群常见疾病的防治研究,此次针对 RSV 在老年群体中的高致病性特点,重点验证了连翘苷在老年来源类器官模型中的抗病毒与抗炎效果,为老年 RSV 感染的治疗提供了针对性证据。杨子峰教授强调,广州医科大学附属第一医院广州呼吸健康研究院、呼吸疾病全国重点实验室在呼吸道病毒机制研究与药物研发方面积累了深厚基础,与遵义市第一人民医院的合作实现了临床需求与基础研究的精准对接,加速了天然药物的转化进程。


该研究首次阐明了连翘苷通过表观遗传-免疫 Crosstalk 发挥抗 RSV 作用的分子机制,不仅为天然药物的抗病毒研究提供了新视角,也为 RSV 治疗药物的研发开辟了 “表观遗传调控” 这一创新方向。连翘苷作为天然提取物,具有安全性高、成本可控的优势,其在多年龄层模型中的一致疗效,尤其针对高风险儿科和老年人群的保护作用,为其转化为临床药物奠定了坚实基础。






来源:南山呼吸



200 评论

查看更多